WARNING:
JavaScript is turned OFF. None of the links on this concept map will
work until it is reactivated.
If you need help turning JavaScript On, click here.
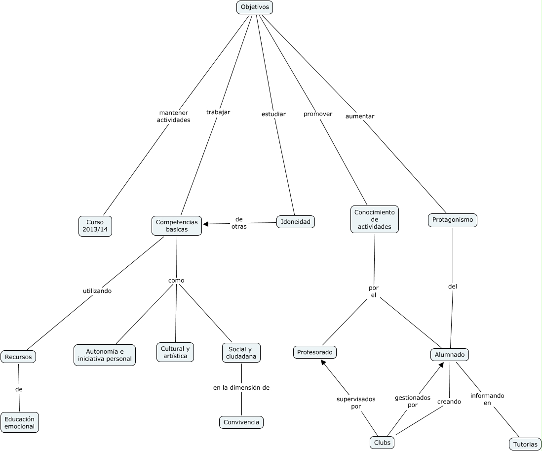
Este Cmap, tiene información relacionada con: Próximo curso, Objetivos aumentar Protagonismo, Clubs supervisados por Profesorado, Objetivos mantener actividades Curso 2013/14, Objetivos promover Conocimiento de actividades, Clubs gestionados por Alumnado, Social y ciudadana en la dimensión de Convivencia, Alumnado creando Clubs, Competencias basicas como Social y ciudadana, Alumnado informando en Tutorias, Competencias basicas como Autonomía e iniciativa personal, Objetivos trabajar Competencias basicas, Protagonismo del Alumnado, Competencias basicas como Cultural y artística, Objetivos estudiar Idoneidad, Competencias basicas utilizando Recursos, Idoneidad de otras Competencias basicas, Conocimiento de actividades por el Alumnado, Conocimiento de actividades por el Profesorado, Recursos de Educación emocional