WARNING:
JavaScript is turned OFF. None of the links on this concept map will
work until it is reactivated.
If you need help turning JavaScript On, click here.
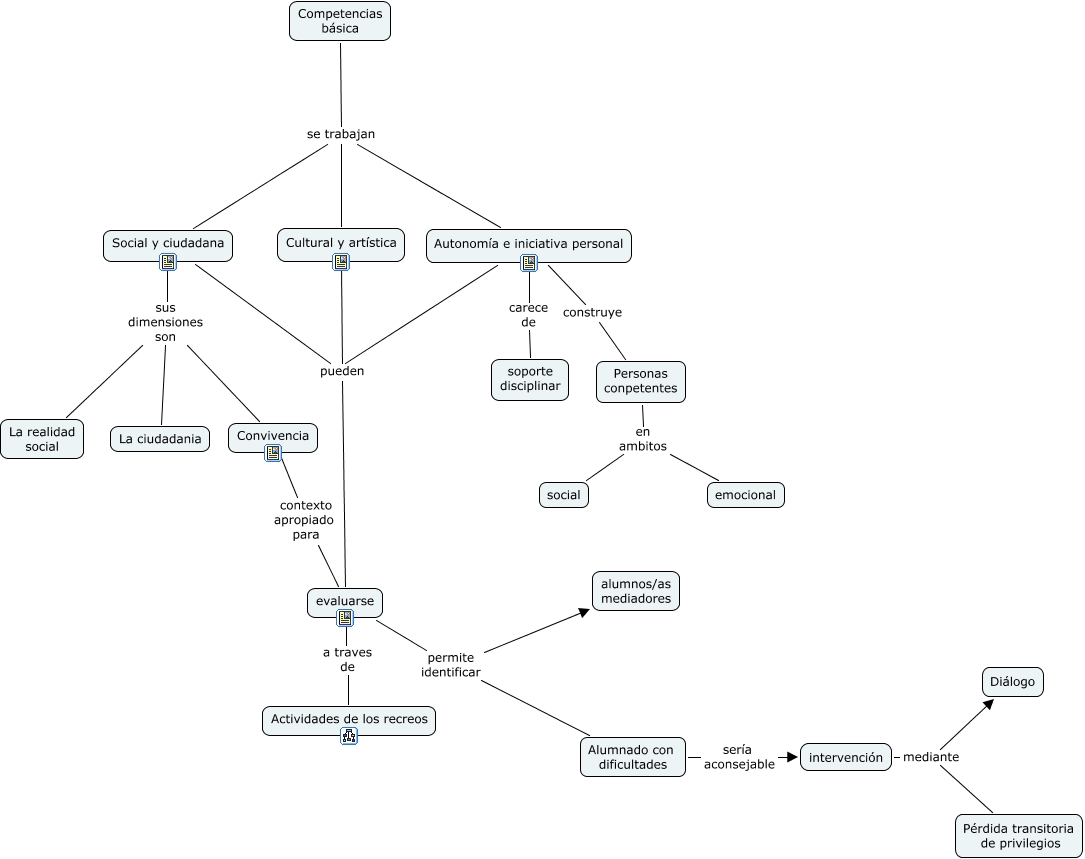
Este Cmap, tiene información relacionada con: Competencias básicas, Social y ciudadana sus dimensiones son La realidad social, Autonomía e iniciativa personal carece de soporte disciplinar, Cultural y artística pueden evaluarse, intervención mediante Pérdida transitoria de privilegios, Competencias básica se trabajan Cultural y artística, intervención mediante Diálogo, Autonomía e iniciativa personal pueden evaluarse, Convivencia contexto apropiado para evaluarse, evaluarse permite identificar Alumnado con dificultades, Alumnado con dificultades sería aconsejable intervención, Personas conpetentes en ambitos social, Social y ciudadana sus dimensiones son La ciudadania, Personas conpetentes en ambitos emocional, Competencias básica se trabajan Autonomía e iniciativa personal, Competencias básica se trabajan Social y ciudadana, evaluarse a traves de Actividades de los recreos, Autonomía e iniciativa personal construye Personas conpetentes, Social y ciudadana sus dimensiones son Convivencia, Social y ciudadana pueden evaluarse, evaluarse permite identificar alumnos/as mediadores