WARNING:
JavaScript is turned OFF. None of the links on this concept map will
work until it is reactivated.
If you need help turning JavaScript On, click here.
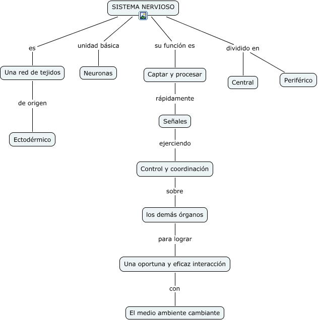
Este Cmap, tiene información relacionada con: Sistema nervioso, los demás órganos para lograr Una oportuna y eficaz interacción, SISTEMA NERVIOSO dividido en Central, Captar y procesar rápidamente Señales, Señales ejerciendo Control y coordinación, Una red de tejidos de origen Ectodérmico, SISTEMA NERVIOSO dividido en Periférico, SISTEMA NERVIOSO es Una red de tejidos, SISTEMA NERVIOSO su función es Captar y procesar, Una oportuna y eficaz interacción con El medio ambiente cambiante, SISTEMA NERVIOSO unidad básica Neuronas, Control y coordinación sobre los demás órganos