WARNING:
JavaScript is turned OFF. None of the links on this concept map will
work until it is reactivated.
If you need help turning JavaScript On, click here.
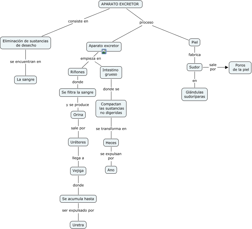
Este Cmap, tiene información relacionada con: Aparato excretor, Compactan las sustancias no digeridas se transforma en Heces, Orina sale por Uréteres, Riñones donde Se filtra la sangre, Sudor en Glándulas sudoríparas, Sudor sale por Poros de la piel, Intestino grueso donde se Compactan las sustancias no digeridas, Aparato excretor empieza en Riñones, Piel fabrica Sudor, Eliminación de sustancias de desecho se encuentran en La sangre, Se filtra la sangre y se produce Orina, APARATO EXCRETOR consiste en Eliminación de sustancias de desecho, Uréteres llega a Vejiga, Heces se expulsan por Ano, APARATO EXCRETOR proceso Aparato excretor, Aparato excretor empieza en Intestino grueso, Se acumula hasta ser expulsado por Uretra, APARATO EXCRETOR proceso Piel, Vejiga donde Se acumula hasta