WARNING:
JavaScript is turned OFF. None of the links on this concept map will
work until it is reactivated.
If you need help turning JavaScript On, click here.
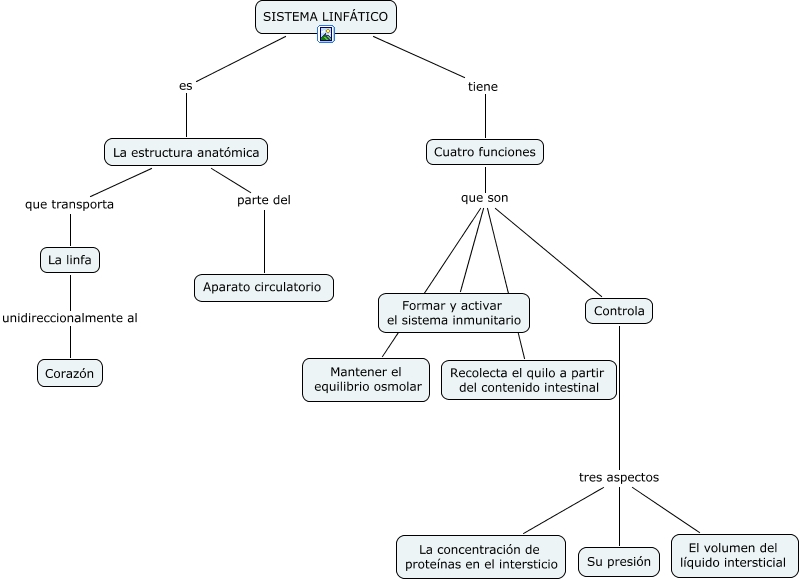
Este Cmap, tiene información relacionada con: Sistema linfático, SISTEMA LINFÁTICO es La estructura anatómica, Cuatro funciones que son Recolecta el quilo a partir del contenido intestinal, La estructura anatómica parte del Aparato circulatorio, Cuatro funciones que son Formar y activar el sistema inmunitario, Controla tres aspectos La concentración de proteínas en el intersticio, Controla tres aspectos Su presión, Cuatro funciones que son Controla, SISTEMA LINFÁTICO tiene Cuatro funciones, La linfa unidireccionalmente al Corazón, La estructura anatómica que transporta La linfa, Cuatro funciones que son Mantener el equilibrio osmolar, Controla tres aspectos El volumen del líquido intersticial