WARNING:
JavaScript is turned OFF. None of the links on this concept map will
work until it is reactivated.
If you need help turning JavaScript On, click here.
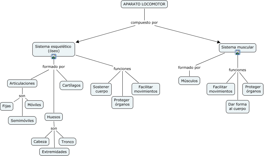
Este Cmap, tiene información relacionada con: Aparato locomotor, Sistema esquelético (óseo) formado por Articulaciones, Sistema esquelético (óseo) formado por Huesos, Sistema esquelético (óseo) formado por Cartílagos, Sistema esquelético (óseo) funciones Facilitar movimientos, Articulaciones son Móviles, Sistema esquelético (óseo) funciones Proteger órganos, Huesos son Tronco, Sistema muscular formado por Músculos, APARATO LOCOMOTOR compuesto por Sistema muscular, APARATO LOCOMOTOR compuesto por Sistema esquelético (óseo), Huesos son Cabeza, Sistema muscular funciones Facilitar movimientos, Sistema muscular funciones Dar forma al cuerpo, Sistema esquelético (óseo) funciones Sostener cuerpo, Articulaciones son Fijas, Sistema muscular funciones Proteger órganos, Articulaciones son Semimóviles, Huesos son Extremidades