WARNING:
JavaScript is turned OFF. None of the links on this concept map will
work until it is reactivated.
If you need help turning JavaScript On, click here.
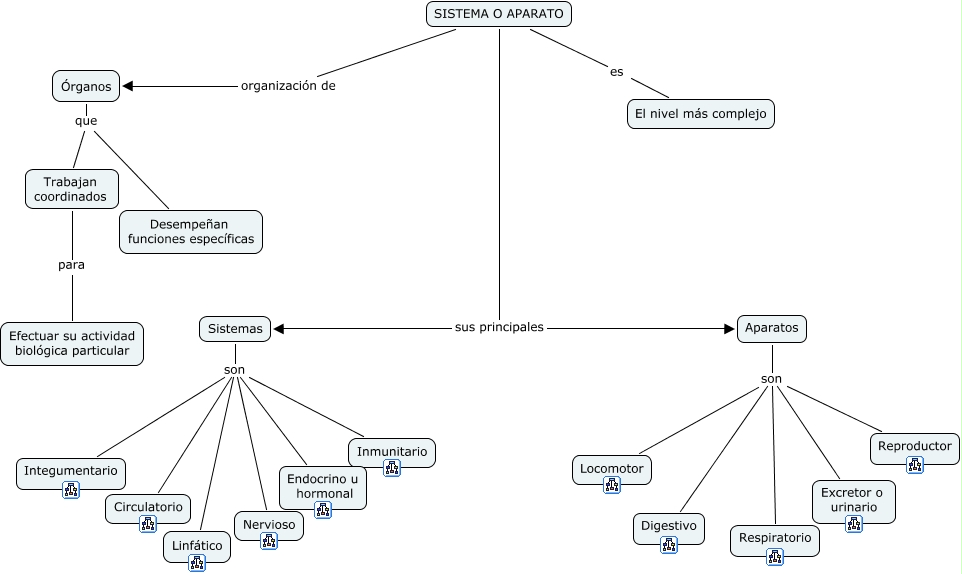
Este Cmap, tiene información relacionada con: Sistema o Aparato, SISTEMA O APARATO sus principales Sistemas, SISTEMA O APARATO es El nivel más complejo, Aparatos son Locomotor, Órganos que Desempeñan funciones específicas, Aparatos son Digestivo, Sistemas son Nervioso, Aparatos son Reproductor, SISTEMA O APARATO organización de Órganos, Sistemas son Integumentario, Órganos que Trabajan coordinados, Aparatos son Excretor o urinario, Sistemas son Inmunitario, Trabajan coordinados para Efectuar su actividad biológica particular, Sistemas son Circulatorio, Sistemas son Endocrino u hormonal, Aparatos son Respiratorio, SISTEMA O APARATO sus principales Aparatos, Sistemas son Linfático