WARNING:
JavaScript is turned OFF. None of the links on this concept map will
work until it is reactivated.
If you need help turning JavaScript On, click here.
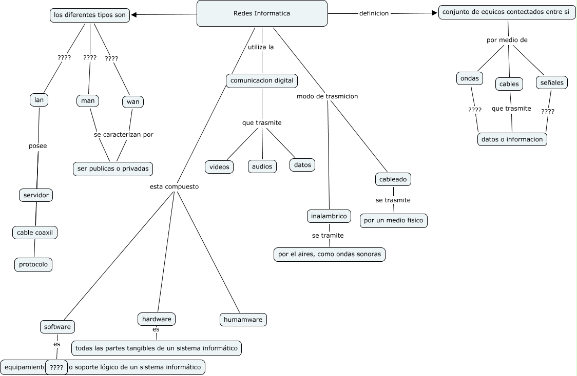
Este Cmap, tiene información relacionada con: Red Conceptual.cmap, Redes Informatica esta compuesto humamware, señales ???? datos o informacion, lan posee cable coaxil, cableado se trasmite por un medio fisico, hardware es todas las partes tangibles de un sistema informático, Redes Informatica esta compuesto software, Redes Informatica utiliza la comunicacion digital, cables que trasmite datos o informacion, conjunto de equicos contectados entre si por medio de señales, conjunto de equicos contectados entre si por medio de ondas, los diferentes tipos son ???? man, lan posee protocolo, los diferentes tipos son ???? lan, Redes Informatica modo de trasmicion inalambrico, comunicacion digital que trasmite audios, Redes Informatica definicion conjunto de equicos contectados entre si, inalambrico se tramite por el aires, como ondas sonoras, comunicacion digital que trasmite videos, wan caracterizan por ser publicas o privadas, conjunto de equicos contectados entre si por medio de cables