WARNING:
JavaScript is turned OFF. None of the links on this concept map will
work until it is reactivated.
If you need help turning JavaScript On, click here.
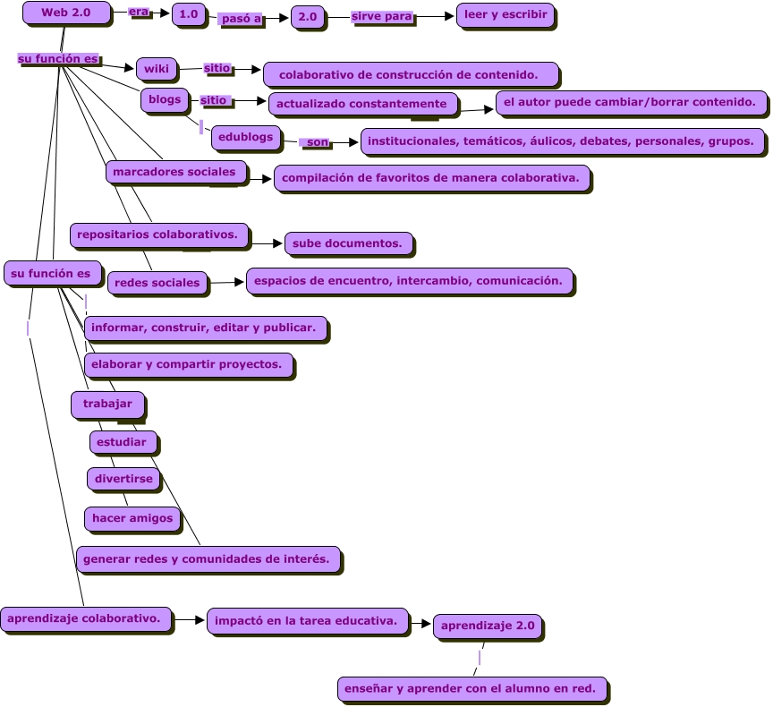
Este Cmap, tiene información relacionada con: tefy, su función es elaborar y compartir proyectos., blogs sitio actualizado constantemente, su función es ???? generar redes y comunidades de interés., impactó en la tarea educativa. ???? aprendizaje 2.0, Web 2.0 era 1.0, Web 2.0 su función es blogs, 1.0 pasó a 2.0, wiki sitio colaborativo de construcción de contenido., Web 2.0 aprendizaje colaborativo., Web 2.0 su función es wiki, aprendizaje colaborativo. ???? impactó en la tarea educativa., Web 2.0 su función es repositarios colaborativos., 2.0 sirve para leer y escribir, marcadores sociales ???? compilación de favoritos de manera colaborativa., Web 2.0 su función es marcadores sociales, blogs edublogs, edublogs son institucionales, temáticos, áulicos, debates, personales, grupos., redes sociales ???? espacios de encuentro, intercambio, comunicación., Web 2.0 su función es redes sociales, actualizado constantemente ???? el autor puede cambiar/borrar contenido.