WARNING:
JavaScript is turned OFF. None of the links on this concept map will
work until it is reactivated.
If you need help turning JavaScript On, click here.
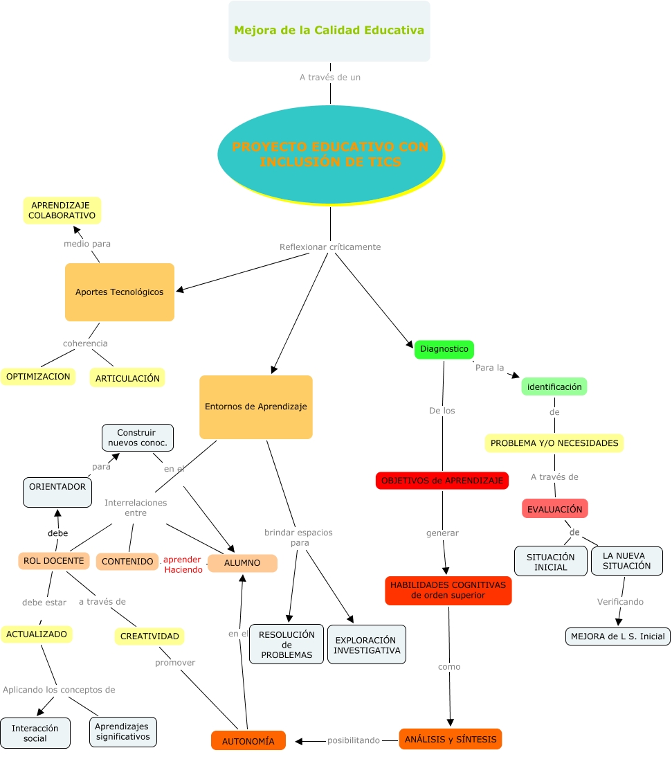
Este Cmap, tiene información relacionada con: Proyecto Educativo, ROL DOCENTE debe estar ACTUALIZADO, Aportes Tecnológicos coherencia ARTICULACIÓN, PROYECTO EDUCATIVO CON INCLUSIÓN DE TICS Reflexionar críticamente Diagnostico, PROYECTO EDUCATIVO CON INCLUSIÓN DE TICS Reflexionar críticamente Entornos de Aprendizaje, Aportes Tecnológicos medio para APRENDIZAJE COLABORATIVO, Aportes Tecnológicos coherencia OPTIMIZACION, PROBLEMA Y/O NECESIDADES A través de EVALUACIÓN, ROL DOCENTE debe ORIENTADOR, Entornos de Aprendizaje Interrelaciones entre ALUMNO, identificación de PROBLEMA Y/O NECESIDADES, EVALUACIÓN de SITUACIÓN INICIAL, OBJETIVOS de APRENDIZAJE generar HABILIDADES COGNITIVAS de orden superior, Mejora de la Calidad Educativa A través de un PROYECTO EDUCATIVO CON INCLUSIÓN DE TICS, CONTENIDO aprender Haciendo ALUMNO, Diagnostico De los OBJETIVOS de APRENDIZAJE, ORIENTADOR para Construir nuevos conoc., Entornos de Aprendizaje brindar espacios para RESOLUCIÓN de PROBLEMAS, EVALUACIÓN de LA NUEVA SITUACIÓN, AUTONOMÍA en el ALUMNO, ACTUALIZADO Aplicando los conceptos de Aprendizajes significativos