WARNING:
JavaScript is turned OFF. None of the links on this concept map will
work until it is reactivated.
If you need help turning JavaScript On, click here.
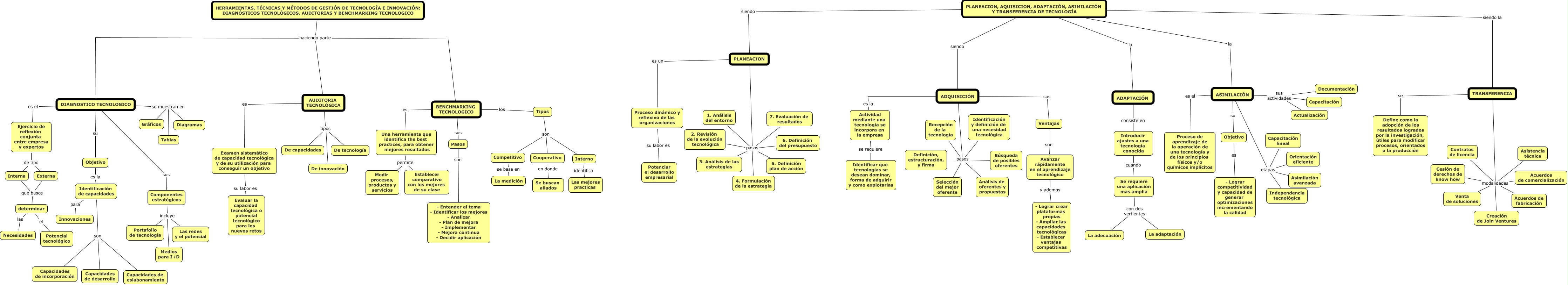
Este Cmap, tiene información relacionada con: gestion 1 cap 5, ASIMILACIÓN sus actividades Capacitación, DIAGNOSTICO TECNOLOGICO se muestran en Gráficos, Ejercicio de reflexión conjunta entre empresa y expertos de tipo Interna, TRANSFERENCIA siendo la PLANEACION, AQUISICION, ADAPTACIÓN, ASIMILACIÓN Y TRANSFERENCIA DE TECNOLOGÍA, Pasos son - Entender el tema - Identificar los mejores - Analizar - Plan de mejora - Implementar - Mejora continua - Decidir aplicación, TRANSFERENCIA modalidades Creación de Join Ventures, 2. Revisión de la evolución tecnológica pasos 7. Evaluación de resultados, 3. Análisis de las estrategias pasos 5. Definición plan de acción, PLANEACION pasos 1. Análisis del entorno, Proceso dinámico y reflexivo de las organizaciones es un PLANEACION, Examen sistemático de capacidad tecnológica y de su utilización para conseguir un objetivo es AUDITORIA TECNOLÓGICA, Venta de soluciones modalidades Acuerdos de fabricación, Componentes estratégicos incluye Medios para I+D, 2. Revisión de la evolución tecnológica pasos 1. Análisis del entorno, DIAGNOSTICO TECNOLOGICO haciendo parte BENCHMARKING TECNOLOGICO, determinar el Potencial tecnológico, Cesión de derechos de know how modalidades Creación de Join Ventures, ASIMILACIÓN sus actividades Actualización, BENCHMARKING TECNOLOGICO es Una herramienta que identifica the best practices, para obtener mejores resultados, determinar las Necesidades