WARNING:
JavaScript is turned OFF. None of the links on this concept map will
work until it is reactivated.
If you need help turning JavaScript On, click here.
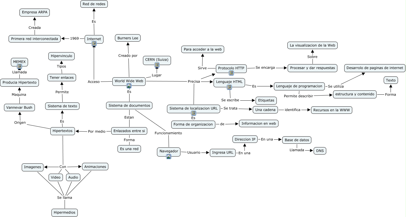
Este Cmap, tiene información relacionada con: asdbien, Sistema de texto Permite Tener enlaces, Internet 1969 Primera red interconectada, Animaciones Se llama Hipermedios, Hipertextos Con Animaciones, Video Se llama Hipermedios, Procesar y dar respuestas Sobre La visualizacion de la Web, Hipertextos Con Video, Audio Se llama Hipermedios, Enlazados entre si Por medio Hipertextos, Hipertextos Con Imagenes, World Wide Web Acceso Internet, Una cadena identifica Recursos en la WWW, Hipertextos Origen Vannevar Bush, Enlazados entre si Forma Es una red, Tener enlaces Tipos Hipervinculo, Protocolo HTTP Se encarga Procesar y dar respuestas, Lenguaje HTML Se escribe Etiquetas, Sistema de documentos Funcionamiento Navegador, Hipertextos Con Audio, Producia Hipertexto Llamada MEMEX