WARNING:
JavaScript is turned OFF. None of the links on this concept map will
work until it is reactivated.
If you need help turning JavaScript On, click here.
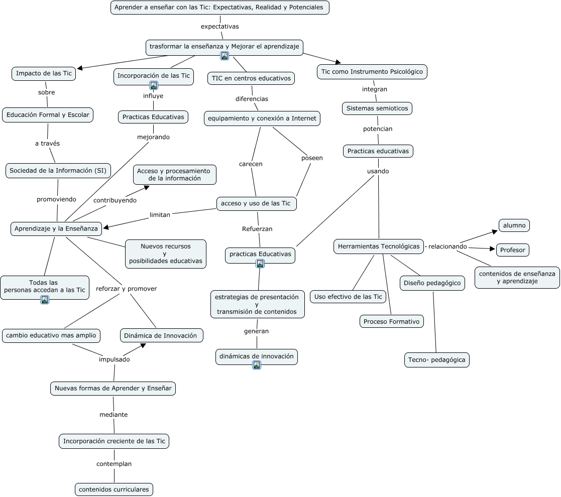
Este Cmap, tiene información relacionada con: aprender a enseñar co las tic, practicas Educativas ???? estrategias de presentación y transmisión de contenidos, Aprendizaje y la Enseñanza reforzar y promover cambio educativo mas amplio, Practicas educativas usando practicas Educativas, equipamiento y conexión a Internet poseen acceso y uso de las Tic, trasformar la enseñanza y Mejorar el aprendizaje ???? Impacto de las Tic, Aprendizaje y la Enseñanza contribuyendo Acceso y procesamiento de la información, Diseño pedagógico ???? Tecno- pedagógica, cambio educativo mas amplio impulsado Nuevas formas de Aprender y Enseñar, trasformar la enseñanza y Mejorar el aprendizaje ???? Incorporación de las Tic, Practicas Educativas mejorando Aprendizaje y la Enseñanza, trasformar la enseñanza y Mejorar el aprendizaje ???? Tic como Instrumento Psicológico, acceso y uso de las Tic limitan Aprendizaje y la Enseñanza, cambio educativo mas amplio impulsado Dinámica de Innovación, Incorporación creciente de las Tic contemplan contenidos curriculares, trasformar la enseñanza y Mejorar el aprendizaje ???? TIC en centros educativos, Aprendizaje y la Enseñanza reforzar y promover Dinámica de Innovación, Nuevas formas de Aprender y Enseñar mediante Incorporación creciente de las Tic, Aprendizaje y la Enseñanza ???? Todas las personas accedan a las Tic, equipamiento y conexión a Internet carecen acceso y uso de las Tic, Sistemas semioticos potencian Practicas educativas