WARNING:
JavaScript is turned OFF. None of the links on this concept map will
work until it is reactivated.
If you need help turning JavaScript On, click here.
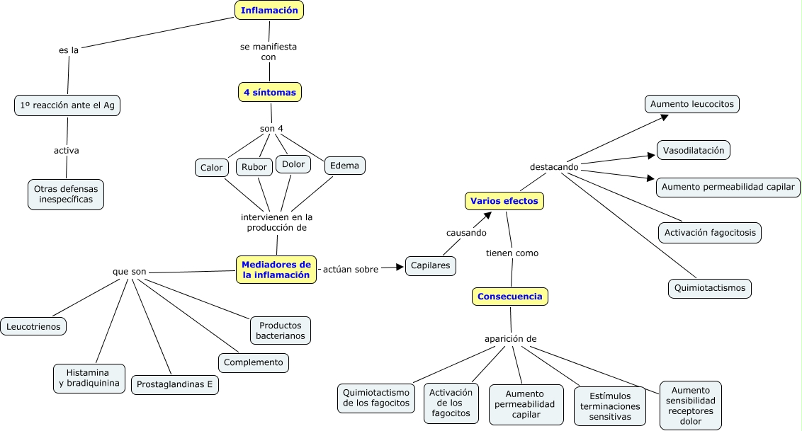
Este Cmap, tiene información relacionada con: Inflamación, Varios efectos destacando Activación fagocitosis, Mediadores de la inflamación que son Productos bacterianos, 4 síntomas son 4 Rubor, Consecuencia aparición de Estímulos terminaciones sensitivas, Mediadores de la inflamación que son Histamina y bradiquinina, 4 síntomas son 4 Edema, Inflamación se manifiesta con 4 síntomas, 1º reacción ante el Ag activa Otras defensas inespecíficas, Mediadores de la inflamación actúan sobre Capilares, Mediadores de la inflamación que son Prostaglandinas E, Varios efectos destacando Aumento permeabilidad capilar, Varios efectos destacando Aumento leucocitos, Consecuencia aparición de Quimiotactismo de los fagocitos, Consecuencia aparición de Aumento sensibilidad receptores dolor, Varios efectos destacando Quimiotactismos, Consecuencia aparición de Aumento permeabilidad capilar, Capilares causando Varios efectos, Inflamación es la 1º reacción ante el Ag, Calor intervienen en la producción de Mediadores de la inflamación, 4 síntomas son 4 Calor