WARNING:
JavaScript is turned OFF. None of the links on this concept map will
work until it is reactivated.
If you need help turning JavaScript On, click here.
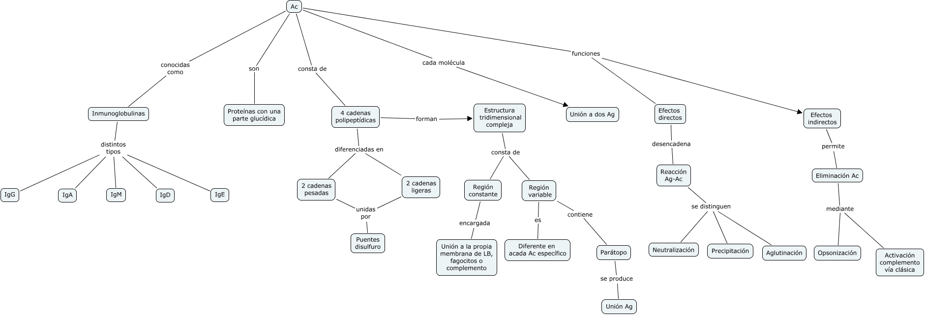
Este Cmap, tiene información relacionada con: Anticuerpos, Inmunoglobulinas distintos tipos IgG, Reacción Ag-Ac se distinguen Precipitación, Ac cada molécula Unión a dos Ag, Inmunoglobulinas distintos tipos IgD, 4 cadenas polipeptídicas diferenciadas en 2 cadenas ligeras, Ac consta de 4 cadenas polipeptídicas, Reacción Ag-Ac se distinguen Neutralización, Efectos indirectos permite Eliminación Ac, Parátopo se produce Unión Ag, Región constante encargada Unión a la propia membrana de LB, fagocitos o complemento, Ac son Proteínas con una parte glucídica, 4 cadenas polipeptídicas diferenciadas en 2 cadenas pesadas, Eliminación Ac mediante Activación complemento vía clásica, Inmunoglobulinas distintos tipos IgM, Región variable contiene Parátopo, Efectos directos desencadena Reacción Ag-Ac, Estructura tridimensional compleja consta de Región variable, Estructura tridimensional compleja consta de Región constante, Región variable es Diferente en acada Ac específico, 2 cadenas ligeras unidas por Puentes disulfuro