WARNING:
JavaScript is turned OFF. None of the links on this concept map will
work until it is reactivated.
If you need help turning JavaScript On, click here.
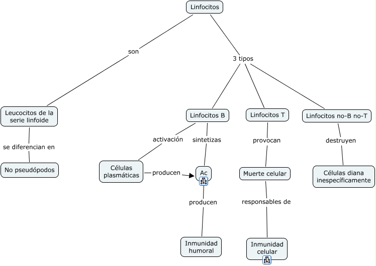
Este Cmap, tiene información relacionada con: Linfocitos, Linfocitos 3 tipos Linfocitos B, Linfocitos B sintetizas Ac, Linfocitos 3 tipos Linfocitos no-B no-T, Linfocitos T provocan Muerte celular, Muerte celular responsables de Inmunidad celular, Linfocitos son Leucocitos de la serie linfoide, Linfocitos no-B no-T destruyen Células diana inespecíficamente, Células plasmáticas producen Ac, Linfocitos 3 tipos Linfocitos T, Ac producen Inmunidad humoral, Leucocitos de la serie linfoide se diferencian en No pseudópodos, Linfocitos B activación Células plasmáticas