WARNING:
JavaScript is turned OFF. None of the links on this concept map will
work until it is reactivated.
If you need help turning JavaScript On, click here.
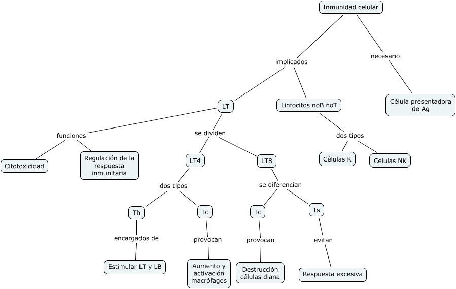
Este Cmap, tiene información relacionada con: Inmunidad celular, Tc provocan Destrucción células diana, LT4 dos tipos Tc, LT funciones Regulación de la respuesta inmunitaria, Ts evitan Respuesta excesiva, Inmunidad celular necesario Célula presentadora de Ag, LT se dividen LT4, Linfocitos noB noT dos tipos Células K, Th encargados de Estimular LT y LB, LT se dividen LT8, Inmunidad celular implicados LT, Linfocitos noB noT dos tipos Células NK, Inmunidad celular implicados Linfocitos noB noT, LT8 se diferencian Tc, Tc provocan Aumento y activación macrófagos, LT4 dos tipos Th, LT8 se diferencian Ts, LT funciones Citotoxicidad