WARNING:
JavaScript is turned OFF. None of the links on this concept map will
work until it is reactivated.
If you need help turning JavaScript On, click here.
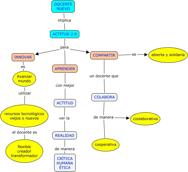
Este Cmap, tiene información relacionada con: Actitud 2.0, ACTITUD 2.0 para INNOVAR, COLABORA de manera cooperativa, recursos tecnològicos viejos o nuevos el docente es flexible creador transformador, REALIDAD de manera CRÌTICA HUMANA ÉTICA, ACTITUD ver la REALIDAD, Avanzar mundo utilizar recursos tecnològicos viejos o nuevos, COMPARTIR un docente que COLABORA, INNOVAR es Avanzar mundo, ACTITUD 2.0 para APRENDER, COMPARTIR es abierta y solidaria, COLABORA de manera coolaborativa, DOCENTE NUEVO implica ACTITUD 2.0, ACTITUD 2.0 para COMPARTIR, APRENDER con mejor ACTITUD