WARNING:
JavaScript is turned OFF. None of the links on this concept map will
work until it is reactivated.
If you need help turning JavaScript On, click here.
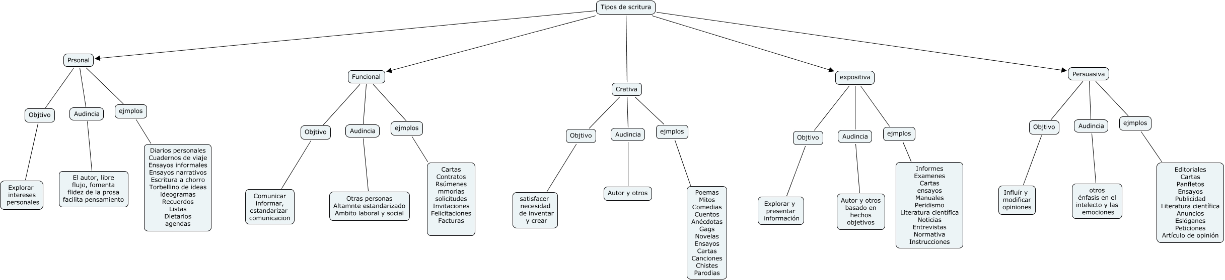
Este Cmap, tiene información relacionada con: Tipos de escritura, Audincia Autor y otros, ejmplos Cartas Contratos Rsúmenes mmorias solicitudes Invitaciones Felicitaciones Facturas, Audincia otros énfasis en el intelecto y las emociones, Objtivo satisfacer necesidad de inventar y crear, Objtivo Explorar y presentar información, Prsonal ejmplos, Objtivo Comunicar informar, estandarizar comunicacion, ejmplos Informes Examenes Cartas ensayos Manuales Peridismo Literatura científica Noticias Entrevistas Normativa Instrucciones, Crativa Audincia, expositiva ejmplos, Audincia Otras personas Altamnte estandarizado Ambito laboral y social, Funcional ejmplos, Crativa ejmplos, Persuasiva ejmplos, Objtivo Explorar intereses personales, Funcional Objtivo, ejmplos Editoriales Cartas Panfletos Ensayos Publicidad Literatura científica Anuncios Eslóganes Peticiones Artículo de opinión, Prsonal Audincia, Tipos de scritura Crativa, ejmplos Diarios personales Cuadernos de viaje Ensayos informales Ensayos narrativos Escritura a chorro Torbellino de ideas ideogramas Recuerdos Listas Dietarios agendas