WARNING:
JavaScript is turned OFF. None of the links on this concept map will
work until it is reactivated.
If you need help turning JavaScript On, click here.
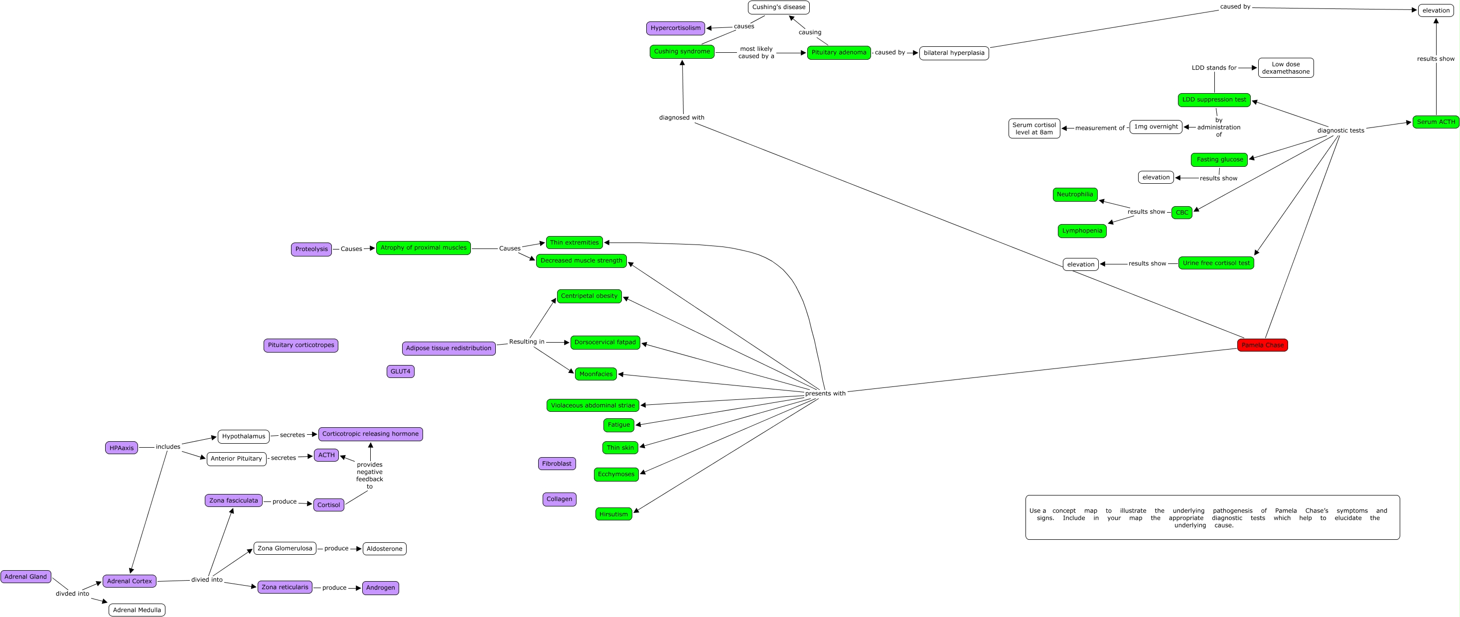
This Concept Map, created with IHMC CmapTools, has information related to: Week 38 map, 1mg overnight measurement of Serum cortisol level at 8am, Pamela Chase presents with Violaceous abdominal striae, Fasting glucose results show elevation, Cushing syndrome most likely caused by a Pituitary adenoma, Cushing's disease causes Hypercortisolism, HPA axis includes Anterior Pituitary, Serum ACTH results show elevation, Cortisol provides negative feedback to Corticotropic releasing hormone, Pamela Chase presents with Dorsocervical fat pad, HPA axis includes Hypothalamus, Pamela Chase diagnosed with Cushing syndrome, Pamela Chase presents with Hirsutism, Anterior Pituitary secretes ACTH, Adrenal Cortex divied into Zona fasciculata, Pituitary adenoma caused by bilateral hyperplasia, Pamela Chase diagnostic tests CBC, Atrophy of proximal muscles Causes Decreased muscle strength, Zona reticularis produce Androgen, Pituitary adenoma causing Cushing's disease, Proteolysis Causes Atrophy of proximal muscles