WARNING:
JavaScript is turned OFF. None of the links on this concept map will
work until it is reactivated.
If you need help turning JavaScript On, click here.
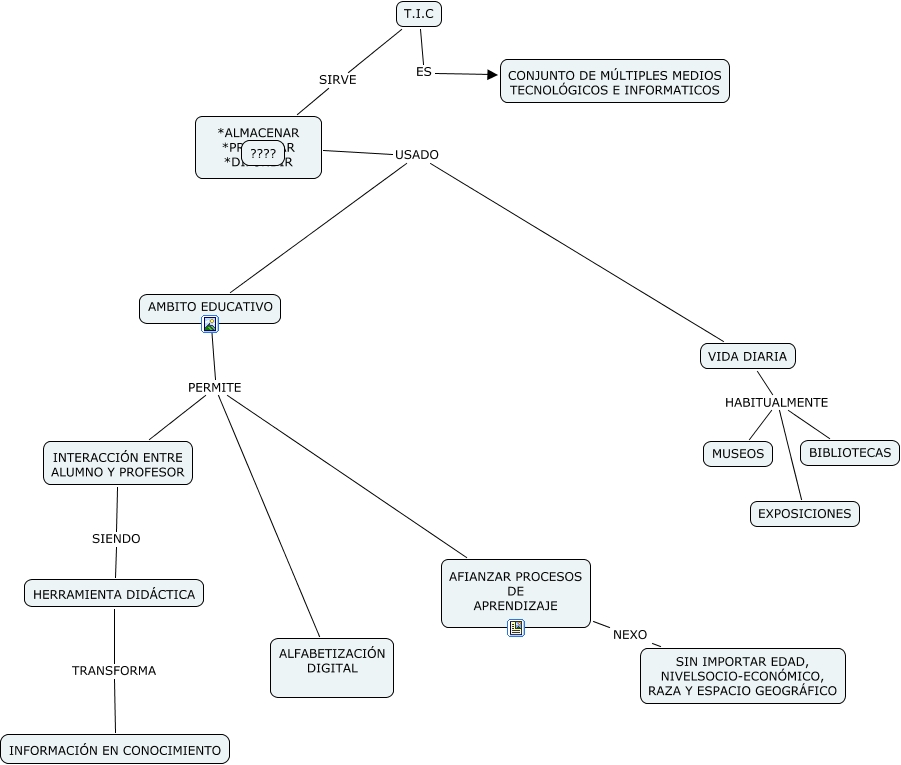
Este Cmap, tiene información relacionada con: TICS, INTERACCIÓN ENTRE ALUMNO Y PROFESOR SIENDO HERRAMIENTA DIDÁCTICA, VIDA DIARIA HABITUALMENTE BIBLIOTECAS, *ALMACENAR *PROCESAR *DIFUNDIR USADO VIDA DIARIA, T.I.C SIRVE *ALMACENAR *PROCESAR *DIFUNDIR, T.I.C ES CONJUNTO DE MÚLTIPLES MEDIOS TECNOLÓGICOS E INFORMATICOS, HERRAMIENTA DIDÁCTICA TRANSFORMA INFORMACIÓN EN CONOCIMIENTO, *ALMACENAR *PROCESAR *DIFUNDIR USADO AMBITO EDUCATIVO, AMBITO EDUCATIVO PERMITE INTERACCIÓN ENTRE ALUMNO Y PROFESOR, VIDA DIARIA HABITUALMENTE MUSEOS, VIDA DIARIA HABITUALMENTE EXPOSICIONES, AMBITO EDUCATIVO PERMITE AFIANZAR PROCESOS DE APRENDIZAJE, AMBITO EDUCATIVO PERMITE ALFABETIZACIÓN DIGITAL, AFIANZAR PROCESOS DE APRENDIZAJE NEXO SIN IMPORTAR EDAD, NIVELSOCIO-ECONÓMICO, RAZA Y ESPACIO GEOGRÁFICO