WARNING:
JavaScript is turned OFF. None of the links on this concept map will
work until it is reactivated.
If you need help turning JavaScript On, click here.
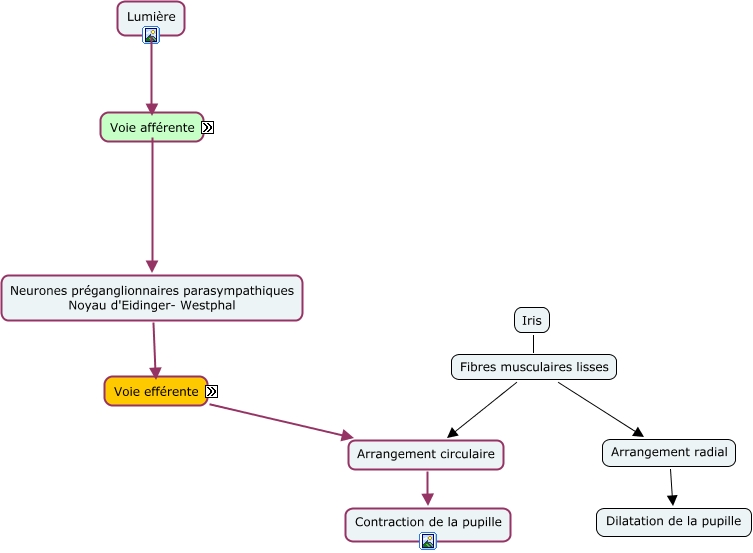
Cette carte de concepts créée avec IHMC CmapTools traite de: refl. photomo, Fibres musculaires lisses Arrangement circulaire, Cellules ganglionnaires Tractus rétino-tectal, Ganglion ciliaire Neurones parasympathiques post-ganglionnaires, Voie efférente Arrangement circulaire, Neurones préganglionnaires parasympathiques Noyau d'Eidinger- Westphal Nerf occulomoteur, Arrangement circulaire Contraction de la pupille, Fibres musculaires lisses Arrangement radial, Nerf occulomoteur Ganglion ciliaire, Tractus rétino-tectal Région prétectale du cerveau, Lumière Cellules ganglionnaires, Fibres musculaires lisses Iris, Région prétectale du cerveau Neurones préganglionnaires parasympathiques Noyau d'Eidinger- Westphal, Arrangement radial Dilatation de la pupille