WARNING:
JavaScript is turned OFF. None of the links on this concept map will
work until it is reactivated.
If you need help turning JavaScript On, click here.
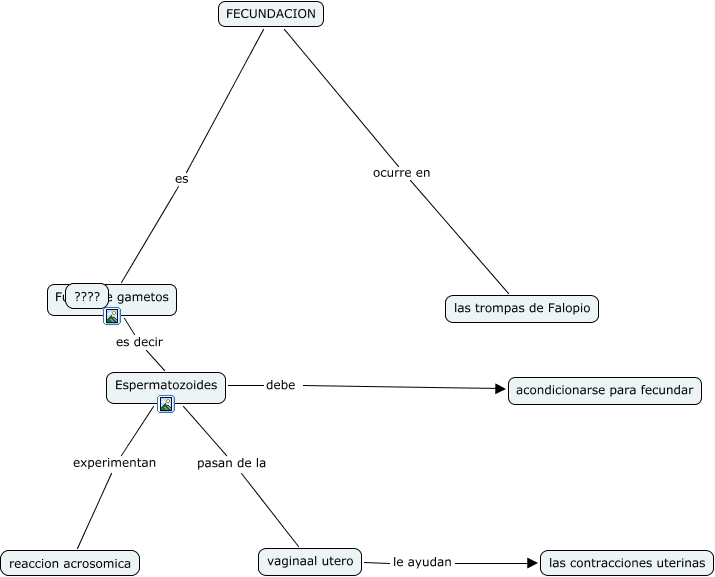
Este Cmap, tiene información relacionada con: fecundacion.ANGY FLORES, Espermatozoides pasan de la vaginaal utero, FECUNDACION ocurre en las trompas de Falopio, Espermatozoides experimentan reaccion acrosomica, Fusion de gametos es decir Espermatozoides, vaginaal utero le ayudan las contracciones uterinas, FECUNDACION es Fusion de gametos, Espermatozoides debe acondicionarse para fecundar