WARNING:
JavaScript is turned OFF. None of the links on this concept map will
work until it is reactivated.
If you need help turning JavaScript On, click here.
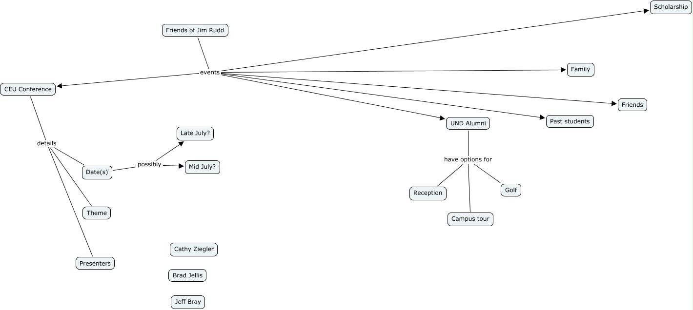
This Concept Map, created with IHMC CmapTools, has information related to: Friends of Jim Rudd, UND Alumni have options for Golf, UND Alumni have options for Campus tour, Friends of Jim Rudd events Family, UND Alumni have options for Reception, Friends of Jim Rudd events Scholarship, Friends of Jim Rudd events Past students, CEU Conference details Date(s), Friends of Jim Rudd events CEU Conference, CEU Conference details Theme, CEU Conference details Presenters, Date(s) possibly Mid July?, Friends of Jim Rudd events UND Alumni, Friends of Jim Rudd events Friends, Date(s) possibly Late July?