WARNING:
JavaScript is turned OFF. None of the links on this concept map will
work until it is reactivated.
If you need help turning JavaScript On, click here.
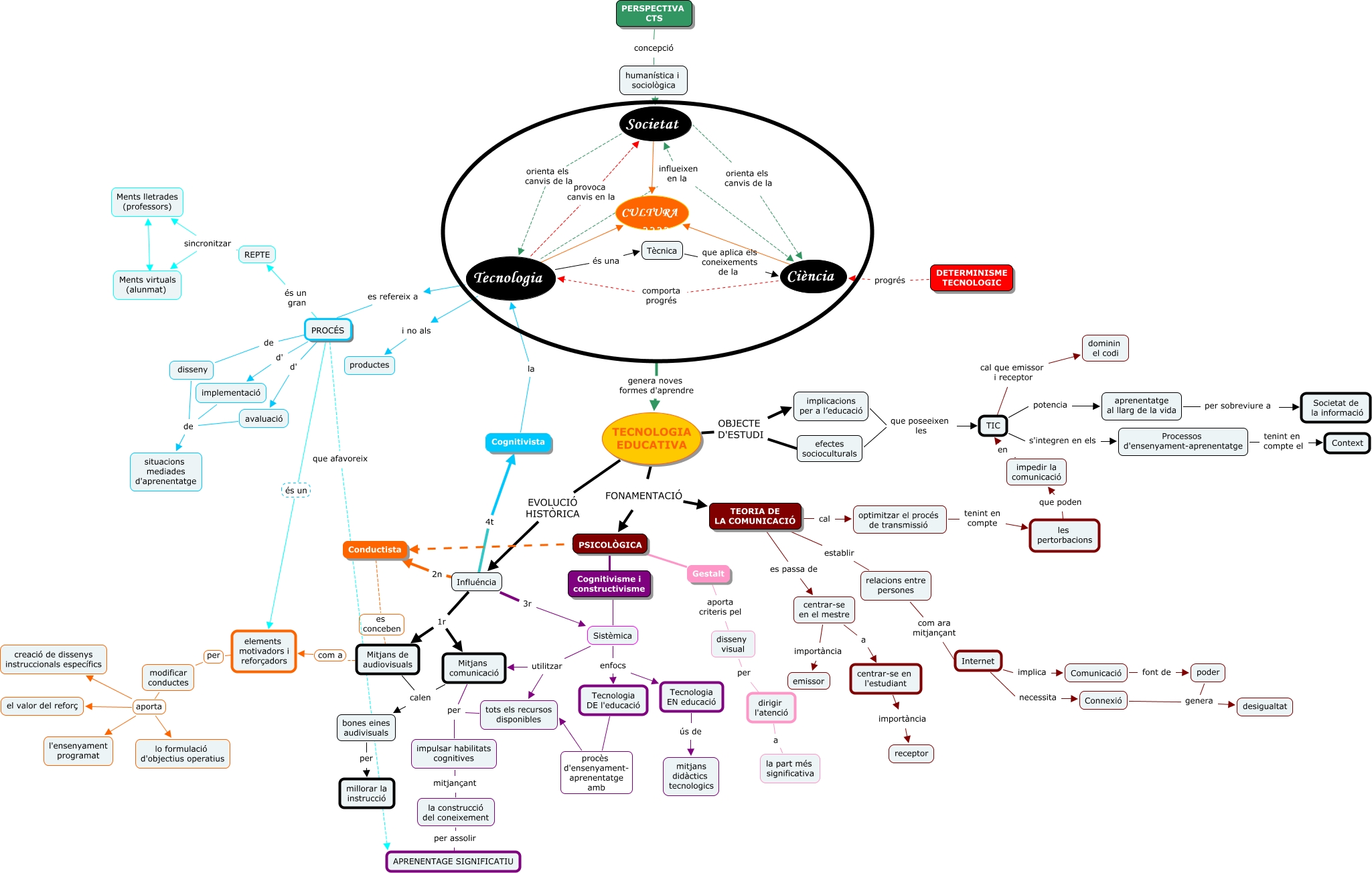
Este Cmap, tiene información relacionada con: Tecnologia a l'educació, les pertorbacions que poden impedir la comunicació, modificar conductes aporta lo formulació d'objectius operatius, humanística i sociològica ???? Societat, Influéncia 4t Cognitivista, PERSPECTIVA CTS concepció humanística i sociològica, TIC s'integren en els Processos d'ensenyament-aprenentatge, dirigir l'atenció a la part més significativa, DETERMINISME TECNOLOGIC progrés Ciència, Ciència ???? CULTURA, tots els recursos disponibles per impulsar habilitats cognitives, bones eines audivisuals per millorar la instrucció, Ciència comporta progrés Tecnologia, Tecnologia DE l'educació procès d'ensenyament- aprenentatge amb tots els recursos disponibles, Mitjans comunicació per impulsar habilitats cognitives, PSICOLÒGICA ???? Cognitivisme i constructivisme, TEORIA DE LA COMUNICACIÓ cal optimitzar el procés de transmissió, TECNOLOGIA EDUCATIVA OBJECTE D'ESTUDI implicacions per a l’educació, PROCÉS que afavoreix APRENENTAGE SIGNIFICATIU, Influéncia 3r Sistèmica, Tecnologia es refereix a PROCÉS