WARNING:
JavaScript is turned OFF. None of the links on this concept map will
work until it is reactivated.
If you need help turning JavaScript On, click here.
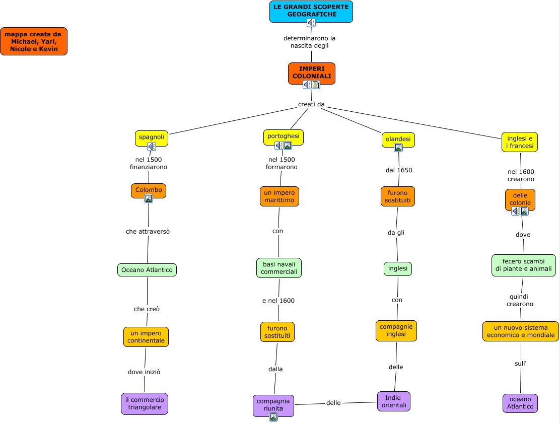
Questa Cmap, creata con IHMC CmapTools, contiene informazioni relative a: parte 3 le grandi scoperte e gli imperi coloniali, compagnie inglesi delle Indie orientali, portoghesi nel 1500 formarono un impero marittimo, IMPERI COLONIALI creati da portoghesi, inglesi con compagnie inglesi, inglesi e i francesi nel 1600 crearono delle colonie, delle colonie dove fecero scambi di piante e animali, furono sostituiti dalla compagnia riunita, basi navali commerciali e nel 1600 furono sostituiti, Colombo che attraversò Oceano Atlantico, compagnia riunita delle Indie orientali, IMPERI COLONIALI creati da spagnoli, spagnoli nel 1500 finanziarono Colombo, olandesi dal 1650 furono sostituiti, furono sostituiti da gli inglesi, fecero scambi di piante e animali quindi crearono un nuovo sistema economico e mondiale, IMPERI COLONIALI creati da olandesi, LE GRANDI SCOPERTE GEOGRAFICHE determinarono la nascita degli IMPERI COLONIALI, Oceano Atlantico che creò un impero continentale, un impero continentale dove iniziò il commercio triangolare, un nuovo sistema economico e mondiale sull' oceano Atlantico