WARNING:
JavaScript is turned OFF. None of the links on this concept map will
work until it is reactivated.
If you need help turning JavaScript On, click here.
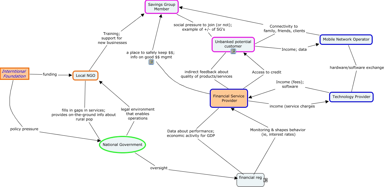
This Concept Map, created with IHMC CmapTools, has information related to: Example Financial Inclusion, Financial Service Provider a place to safely keep $$; info on good $$ mgmt Savings Group Member, National Government oversight Financial Regulators, Unbanked potential customer Income; data Mobile Network Operator, Financial Service Provider income (service charges Technology Provider, Unbanked potential customer indirect feedback about quality of products/services Financial Service Provider, Financial Service Provider Access to credit Unbanked potential customer, Mobile Network Operator hardware/software exchange Technology Provider, Local NGO fills in gaps in services; provides on-the-ground info about rural pop National Government, Financial Regulators Monitoring & shapes behavior (ie, interest rates) Financial Service Provider, Savings Group Member social pressure to join (or not); example of +/- of SG's Unbanked potential customer, Technology Provider Income (fees); software Financial Service Provider, Local NGO Training; support for new businesses Savings Group Member, National Government legal environment that enables operations Local NGO, Mobile Network Operator Connectivity to family, friends, clients Savings Group Member, Interntional Foundation funding Local NGO, Interntional Foundation policy pressure National Government, Mobile Network Operator Connectivity to family, friends, clients Unbanked potential customer, Financial Service Provider Data about performance; economic activity for GDP Financial Regulators