WARNING:
JavaScript is turned OFF. None of the links on this concept map will
work until it is reactivated.
If you need help turning JavaScript On, click here.
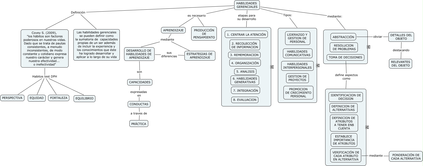
Este Cmap, tiene información relacionada con: habilidades GERENCIALES, Covey S. (2009), "los hábitos son factores poderosos en nuestras vidas. Dado que se trata de pautas consistentes, a menudo inconsistentes, de modo constante y cotidiano expresa nuestro carácter y genera nuestra efectividad... o inefectividad" Habitos test DPH EQUILIBRIO, APRENDIZAJE mediante DESARROLLO DE HABILIDADES DE APRENDIZAJE, VERIFICACIÓN DE CADA ATRIBUTO EN ALTERNATIVA mediante PONDERACIÓN DE CADA ALTERNATIVA, HABILIDADES GERENCIALES Definición Las habilidades gerenciales se pueden definir como la sumatoria de capacidades propias de un ser además de incluir la experiencia y los conocimientos que éste ha logrado desarrollar y aplicar a lo largo de su vida, TOMA DE DECISIONES define aspectos como ????, HABILIDADES GERENCIALES mediante: ????, HABILIDADES GERENCIALES Tipos: ????, CONDUCTAS a traves de PRÁCTICA, HABILIDADES GERENCIALES etapas para su desarrollo ????, CAPACIDADES expresadas en CONDUCTAS, HABILIDADES GERENCIALES es necesario PRODUCCIÓN DE PENSAMIENTO, DESARROLLO DE HABILIDADES DE APRENDIZAJE sus diferencias ESTRATEGIAS DE APRENDIZAJE, DETALLES DEL OBJETO destacando RELEVANTES DEL OBJETO, Covey S. (2009), "los hábitos son factores poderosos en nuestras vidas. Dado que se trata de pautas consistentes, a menudo inconsistentes, de modo constante y cotidiano expresa nuestro carácter y genera nuestra efectividad... o inefectividad" Habitos test DPH FORTALEZA, Covey S. (2009), "los hábitos son factores poderosos en nuestras vidas. Dado que se trata de pautas consistentes, a menudo inconsistentes, de modo constante y cotidiano expresa nuestro carácter y genera nuestra efectividad... o inefectividad" Habitos test DPH EQUIDAD, Covey S. (2009), "los hábitos son factores poderosos en nuestras vidas. Dado que se trata de pautas consistentes, a menudo inconsistentes, de modo constante y cotidiano expresa nuestro carácter y genera nuestra efectividad... o inefectividad" Habitos test DPH PERSPECTIVA, HABILIDADES GERENCIALES es necesario APRENDIZAJE, HABILIDADES GERENCIALES Definición Covey S. (2009), "los hábitos son factores poderosos en nuestras vidas. Dado que se trata de pautas consistentes, a menudo inconsistentes, de modo constante y cotidiano expresa nuestro carácter y genera nuestra efectividad... o inefectividad", DESARROLLO DE HABILIDADES DE APRENDIZAJE son CAPACIDADES, ABSTRACCIÓN obviar DETALLES DEL OBJETO