WARNING:
JavaScript is turned OFF. None of the links on this concept map will
work until it is reactivated.
If you need help turning JavaScript On, click here.
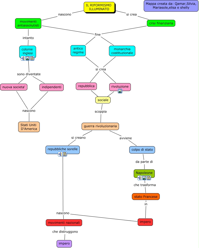
Questa Cmap, creata con IHMC CmapTools, contiene informazioni relative a: parte 7 europa delle rivoluzioni, IL RIFORMISMO ILLUMINATO si crea crisi finanziaria, guerra rivoluzionaria si creano repubbliche sorelle, movimenti antiassolutisti intanto colonie inglesi, colonie inglesi sono diventate nuova societa', stato Francese in impero, Napoleone che trasforma stato Francese, movimenti antiassolutisti fine monarchia costituzionale, antico regime si crea rivoluzione, repubbliche sorelle nascono movimenti nazionali, colonie inglesi sono diventate indipendenti, nuova societa' nascono Stati Uniti D'America, impero nascono movimenti nazionali, sociale scoppia guerra rivoluzionaria, movimenti antiassolutisti fine antico regime, IL RIFORMISMO ILLUMINATO nascono movimenti antiassolutisti, antico regime si crea repubblica, indipendenti nascono Stati Uniti D'America, movimenti nazionali che distruggono impero, guerra rivoluzionaria avviene colpo di stato, repubblica sociale