WARNING:
JavaScript is turned OFF. None of the links on this concept map will
work until it is reactivated.
If you need help turning JavaScript On, click here.
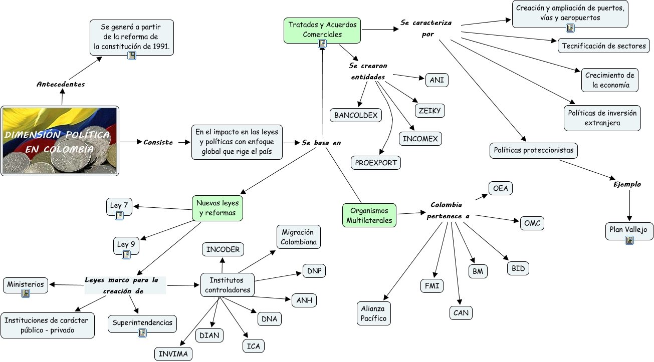
Este Cmap, tiene información relacionada con: Dimensión Política De Colombia, Nuevas leyes y reformas ???? Ley 9, Institutos controladores ???? ICA, Institutos controladores ???? INCODER, Nuevas leyes y reformas Leyes marco para la creación de Institutos controladores, Institutos controladores ???? DNP, Tratados y Acuerdos Comerciales Se caracteriza por Políticas de inversión extranjera, En el impacto en las leyes y políticas con enfoque global que rige el país Se basa en Organismos Multilaterales, Tratados y Acuerdos Comerciales Se caracteriza por Crecimiento de la economía, Nuevas leyes y reformas Leyes marco para la creación de Instituciones de carácter público - privado, Nuevas leyes y reformas Leyes marco para la creación de Superintendencias, Organismos Multilaterales Colombia pertenece a Alianza Pacífico, Políticas proteccionistas Ejemplo Plan Vallejo, Organismos Multilaterales Colombia pertenece a BID, Tratados y Acuerdos Comerciales Se caracteriza por Políticas proteccionistas, Organismos Multilaterales Colombia pertenece a CAN, Organismos Multilaterales Colombia pertenece a OEA, Institutos controladores ???? DIAN, Tratados y Acuerdos Comerciales Se crearon entidades PROEXPORT, Organismos Multilaterales Colombia pertenece a BM, Nuevas leyes y reformas ???? Ley 7