WARNING:
JavaScript is turned OFF. None of the links on this concept map will
work until it is reactivated.
If you need help turning JavaScript On, click here.
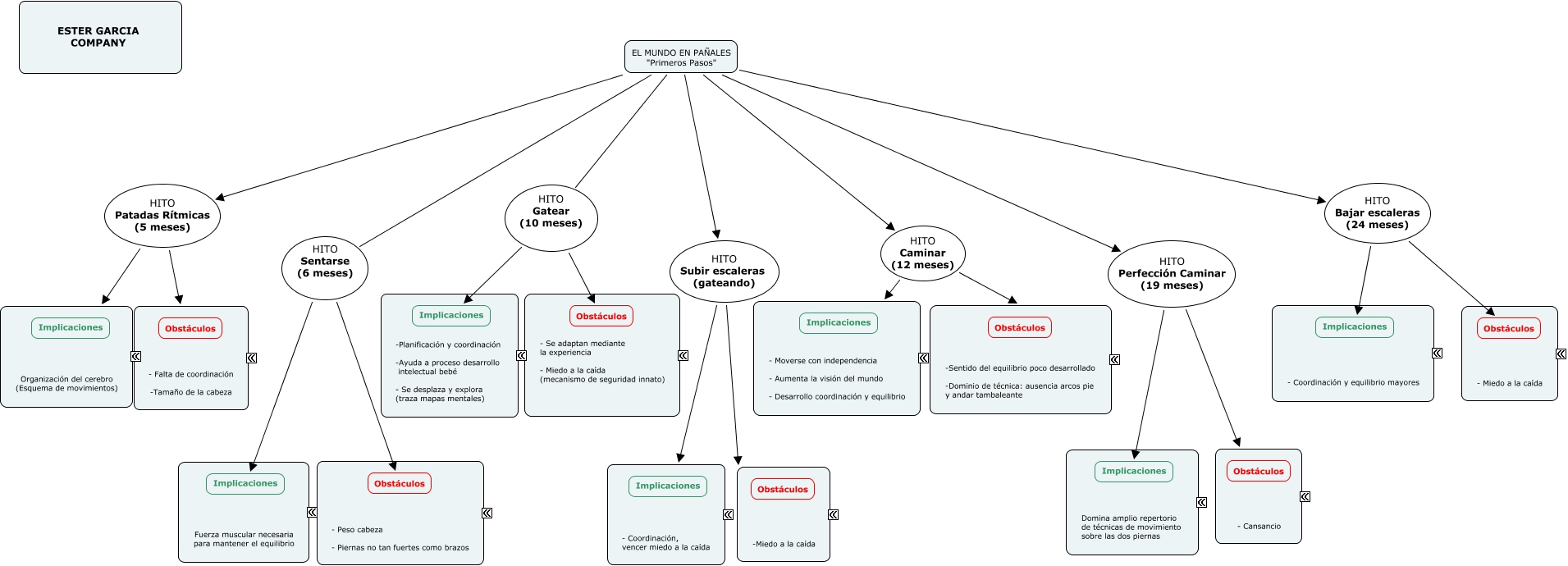
Este Cmap, tiene información relacionada con: El_mumdo_en_pañales (primeros_pasos), EL MUNDO EN PAÑALES "Primeros Pasos" HITO Caminar (12 meses) IMPLICACIONES, EL MUNDO EN PAÑALES "Primeros Pasos" HITO Patadas Rítmicas (5 meses) IMPLICACIONES, EL MUNDO EN PAÑALES "Primeros Pasos" HITO Bajar escaleras (24 meses) Obstáculos, EL MUNDO EN PAÑALES "Primeros Pasos" HITO Sentarse (6 meses) Implicaciones, EL MUNDO EN PAÑALES "Primeros Pasos" HITO Sentarse (6 meses) Obstáculos, EL MUNDO EN PAÑALES "Primeros Pasos" HITO Patadas Rítmicas (5 meses) ????, EL MUNDO EN PAÑALES "Primeros Pasos" HITO Bajar escaleras (24 meses) Implicaciones, EL MUNDO EN PAÑALES "Primeros Pasos" HITO Perfección Caminar (19 meses) Implicaciones, EL MUNDO EN PAÑALES "Primeros Pasos" HITO Subir escaleras (gateando) IMPLICACIONES, EL MUNDO EN PAÑALES "Primeros Pasos" HITO Gatear (10 meses) Obstáculos, EL MUNDO EN PAÑALES "Primeros Pasos" HITO Perfección Caminar (19 meses) ????, EL MUNDO EN PAÑALES "Primeros Pasos" HITO Subir escaleras (gateando) ????, EL MUNDO EN PAÑALES "Primeros Pasos" HITO Gatear (10 meses) Implicaciones, EL MUNDO EN PAÑALES "Primeros Pasos" HITO Caminar (12 meses) ????