WARNING:
JavaScript is turned OFF. None of the links on this concept map will
work until it is reactivated.
If you need help turning JavaScript On, click here.
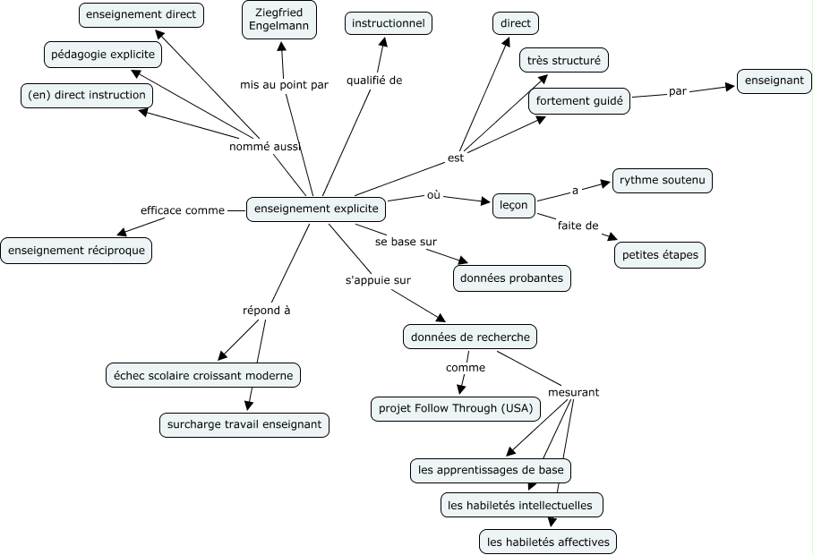
Cette carte de concepts créée avec IHMC CmapTools traite de: Enseignement Explicite - Généralités, données de recherche mesurant les apprentissages de base, enseignement explicite est fortement guidé, données de recherche mesurant les habiletés affectives, enseignement explicite nommé aussi (en) direct instruction, enseignement explicite nommé aussi pédagogie explicite, enseignement explicite efficace comme enseignement réciproque, données de recherche comme projet Follow Through (USA), enseignement explicite est très structuré, enseignement explicite s'appuie sur données de recherche, enseignement explicite où leçon, enseignement explicite répond à surcharge travail enseignant, données de recherche mesurant les habiletés intellectuelles, enseignement explicite qualifié de instructionnel, enseignement explicite se base sur données probantes, enseignement explicite répond à échec scolaire croissant moderne, leçon a rythme soutenu, leçon faite de petites étapes, enseignement explicite est direct, enseignement explicite mis au point par Ziegfried Engelmann, enseignement explicite nommé aussi enseignement direct