WARNING:
JavaScript is turned OFF. None of the links on this concept map will
work until it is reactivated.
If you need help turning JavaScript On, click here.
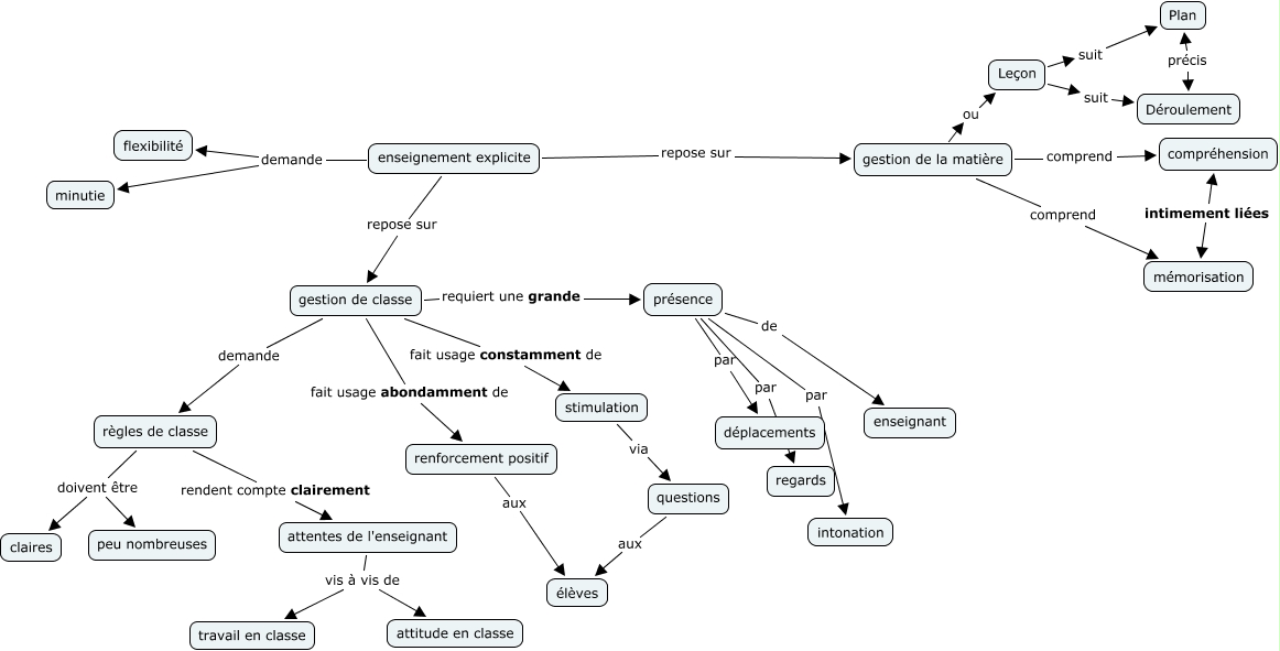
Cette carte de concepts créée avec IHMC CmapTools traite de: Enseignement Explicite - Mise en oeuvre, règles de classe rendent compte clairement attentes de l'enseignant, attentes de l'enseignant vis à vis de attitude en classe, présence par regards, gestion de classe fait usage abondamment de renforcement positif, enseignement explicite demande minutie, gestion de classe fait usage constamment de stimulation, enseignement explicite repose sur gestion de classe, gestion de classe requiert une grande présence, enseignement explicite demande flexibilité, Leçon suit Déroulement, gestion de classe demande règles de classe, questions aux élèves, attentes de l'enseignant vis à vis de travail en classe, présence de enseignant, règles de classe doivent être peu nombreuses, gestion de la matière ou Leçon, enseignement explicite repose sur gestion de la matière, présence par intonation, gestion de la matière comprend compréhension, stimulation via questions