WARNING:
JavaScript is turned OFF. None of the links on this concept map will
work until it is reactivated.
If you need help turning JavaScript On, click here.
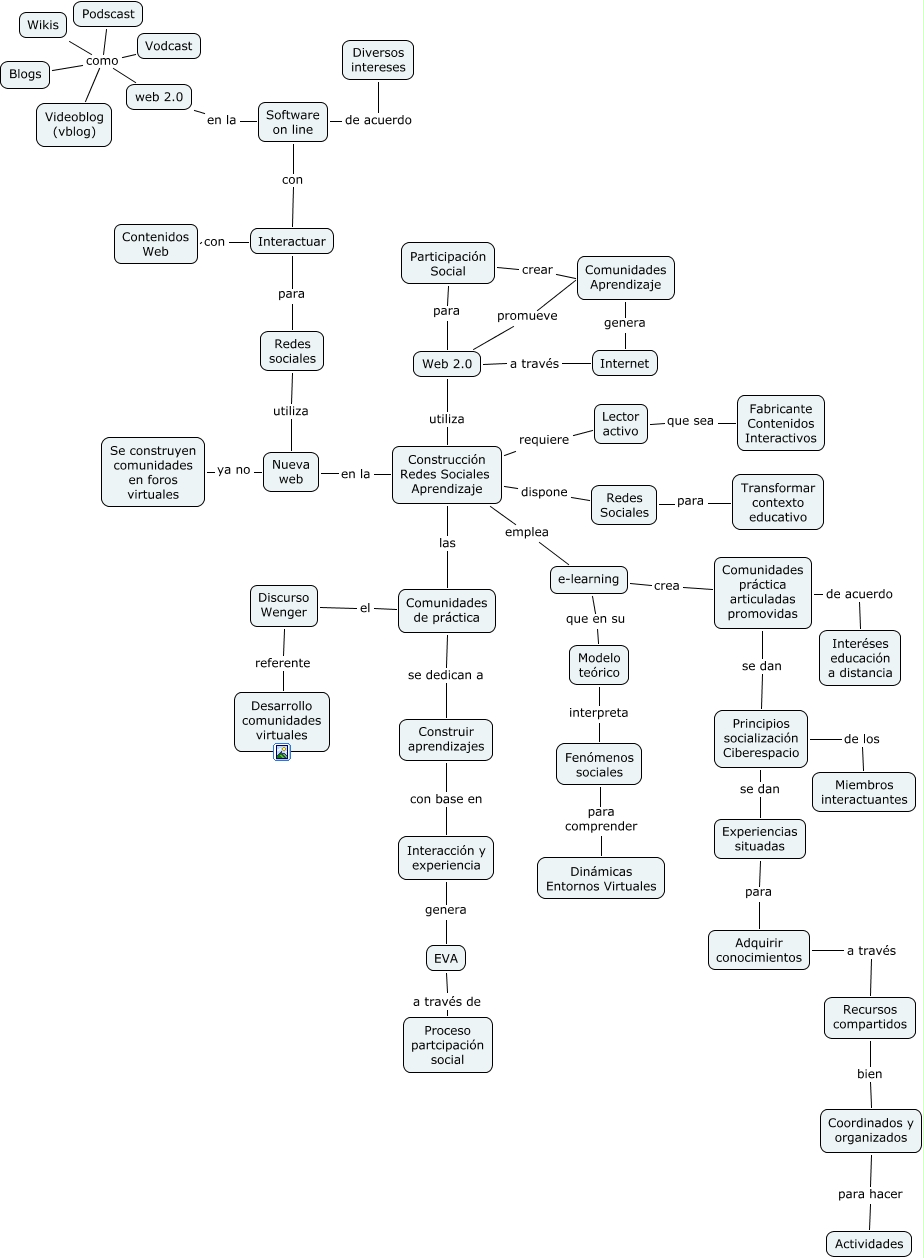
Este Cmap, tiene información relacionada con: e learning, Software on line de acuerdo Diversos intereses, Adquirir conocimientos a través Recursos compartidos, Interactuar con Software on line, Modelo teórico interpreta Fenómenos sociales, Principios socialización Ciberespacio se dan Experiencias situadas, web 2.0 como Videoblog (vblog), Comunidades práctica articuladas promovidas de acuerdo Interéses educación a distancia, web 2.0 como Blogs, Web 2.0 para Participación Social, Lector activo que sea Fabricante Contenidos Interactivos, Fenómenos sociales para comprender Dinámicas Entornos Virtuales, Redes sociales para Interactuar, Experiencias situadas para Adquirir conocimientos, Nueva web ya no Se construyen comunidades en foros virtuales, Construcción Redes Sociales Aprendizaje las Comunidades de práctica, Construcción Redes Sociales Aprendizaje emplea e-learning, Participación Social crear Comunidades Aprendizaje, Comunidades de práctica se dedican a Construir aprendizajes, Comunidades de práctica el Discurso Wenger, e-learning que en su Modelo teórico