WARNING:
JavaScript is turned OFF. None of the links on this concept map will
work until it is reactivated.
If you need help turning JavaScript On, click here.
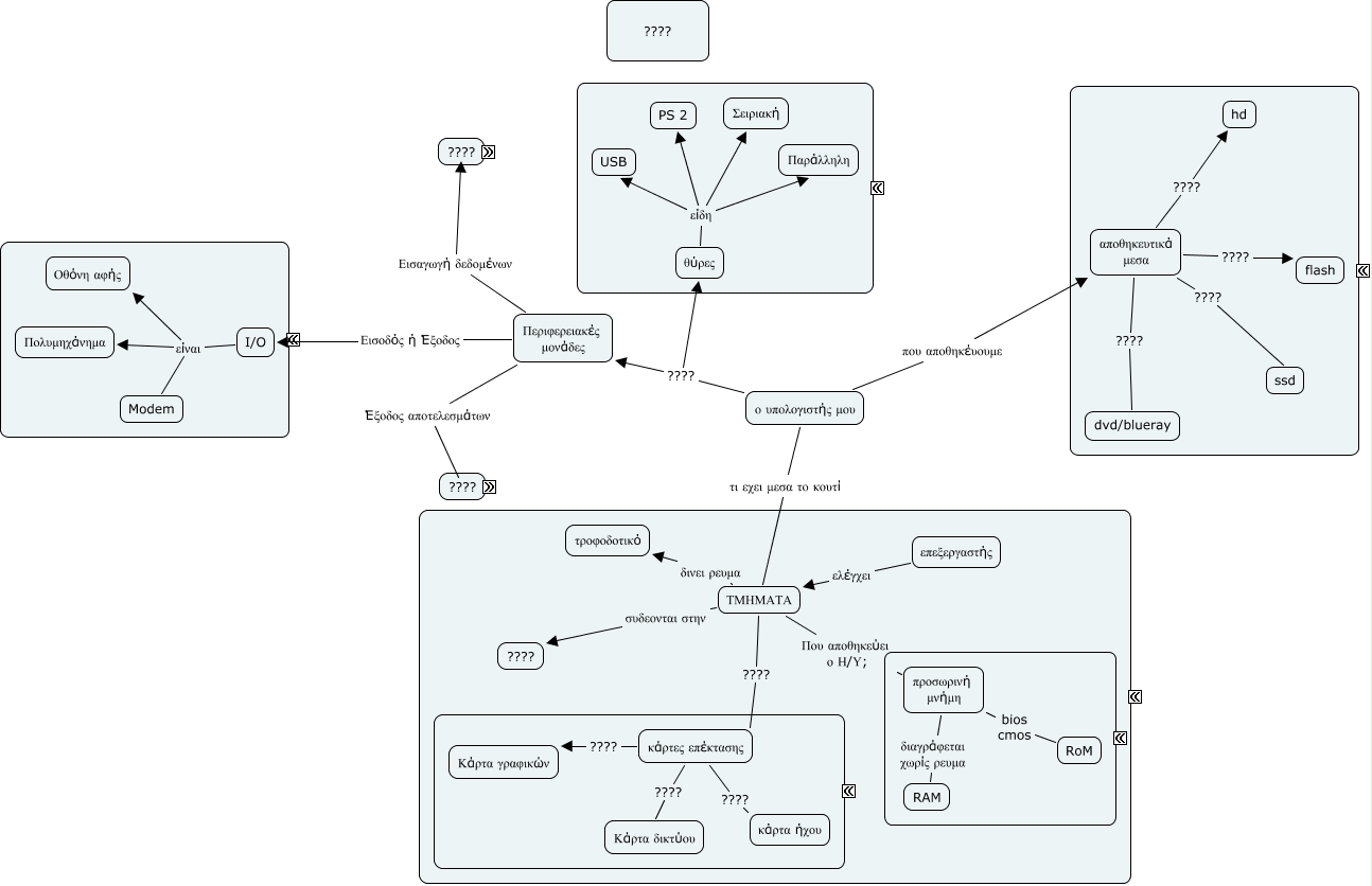
Αυτός ο εννοιολογικός χάρτης, που δημιουργήθηκε με το IHMC Cmap Tools, περιέχει πλήροφορίες που σχετίζονται με: yliko dimitri, θύρες είδη Παράλληλη, ο υπολογιστής μου ???? θύρες, προσωρινή μνήμη διαγράφεται χωρίς ρευμα RAM, ο υπολογιστής μου που αποθηκέυουμε αποθηκευτικά μεσα, κάρτες επέκτασης ???? κάρτα ήχου, Εξόδου είναι Εκτυπωτής, αποθηκευτικά μεσα ???? flash, I/O είναι Πολυμηχάνημα, Εισόδου είναι Ποντίκι, αποθηκευτικά μεσα ???? hd, αποθηκευτικά μεσα ???? ssd, ΤΜΗΜΑΤΑ δινει ρευμα τροφοδοτικό, ο υπολογιστής μου τι εχει μεσα το κουτί ΤΜΗΜΑΤΑ, ΤΜΗΜΑΤΑ ???? κάρτες επέκτασης, προσωρινή μνήμη bios cmos RoM, Περιφερειακές μονάδες Έξοδος αποτελεσμάτων Εξόδου, I/O είναι Modem, θύρες είδη USB, Εισόδου είναι Σαρωτής, θύρες είδη PS 2