WARNING:
JavaScript is turned OFF. None of the links on this concept map will
work until it is reactivated.
If you need help turning JavaScript On, click here.
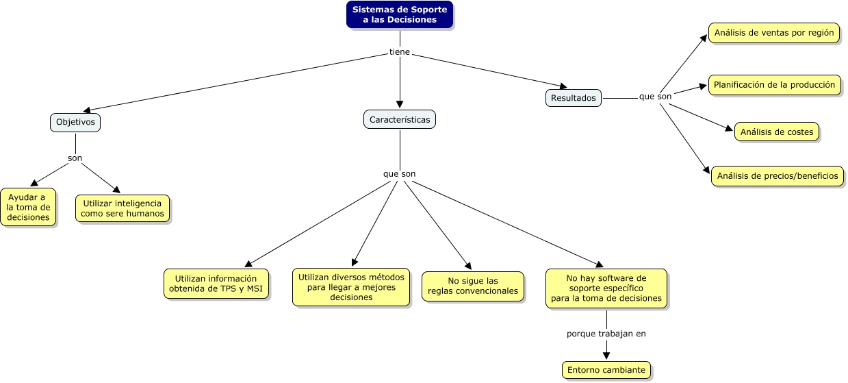
Este Cmap, tiene información relacionada con: SSD, Resultados que son Análisis de precios/beneficios, Características que son No sigue las reglas convencionales, Objetivos son Ayudar a la toma de decisiones, Sistemas de Soporte a las Decisiones tiene Objetivos, Resultados que son Análisis de costes, Objetivos son Utilizar inteligencia como sere humanos, Resultados que son Análisis de ventas por región, Características que son Utilizan información obtenida de TPS y MSI, Características que son No hay software de soporte específico para la toma de decisiones, Resultados que son Planificación de la producción, No hay software de soporte específico para la toma de decisiones porque trabajan en Entorno cambiante, Sistemas de Soporte a las Decisiones tiene Características, Características que son Utilizan diversos métodos para llegar a mejores decisiones, Sistemas de Soporte a las Decisiones tiene Resultados