WARNING:
JavaScript is turned OFF. None of the links on this concept map will
work until it is reactivated.
If you need help turning JavaScript On, click here.
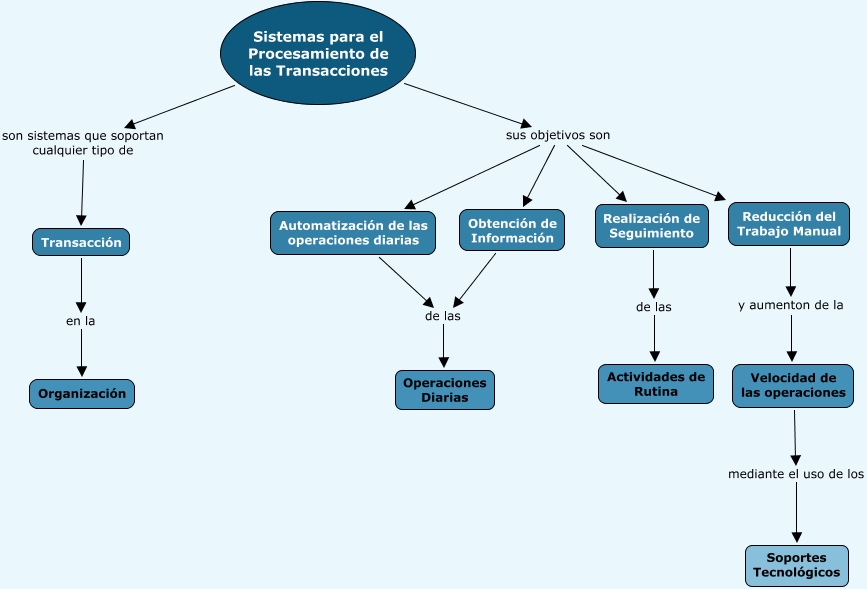
Este Cmap, tiene información relacionada con: Sistemas para el Procesamiento de las Transacciones, Automatización de las operaciones diarias de las Operaciones Diarias, Sistemas para el Procesamiento de las Transacciones sus objetivos son Automatización de las operaciones diarias, Sistemas para el Procesamiento de las Transacciones sus objetivos son Reducción del Trabajo Manual, Sistemas para el Procesamiento de las Transacciones sus objetivos son Realización de Seguimiento, Transacción en la Organización, Realización de Seguimiento de las Actividades de Rutina, Sistemas para el Procesamiento de las Transacciones sus objetivos son Obtención de Información, Sistemas para el Procesamiento de las Transacciones son sistemas que soportan cualquier tipo de Transacción, Velocidad de las operaciones mediante el uso de los Soportes Tecnológicos, Reducción del Trabajo Manual y aumenton de la Velocidad de las operaciones, Obtención de Información de las Operaciones Diarias