WARNING:
JavaScript is turned OFF. None of the links on this concept map will
work until it is reactivated.
If you need help turning JavaScript On, click here.
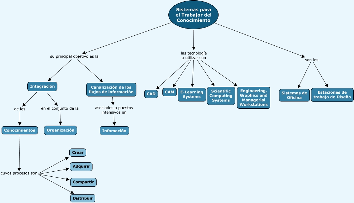
Este Cmap, tiene información relacionada con: Sistemas para el Trabajador del Conocimiento, Conocimientos cuyos procesos son Compartir, Sistemas para el Trabajor del Conocimiento las tecnología a utilizar son CAM, Integración de los Conocimientos, Canalización de los flujos de información asociados a puestos intensivos en Infomación, Integración en el conjunto de la Organización, Sistemas para el Trabajor del Conocimiento su principal objetivo es la Canalización de los flujos de información, Sistemas para el Trabajor del Conocimiento son los Sistemas de Oficina, Conocimientos cuyos procesos son Adquirir, Conocimientos cuyos procesos son Distribuir, Sistemas para el Trabajor del Conocimiento las tecnología a utilizar son Engineering, Graphics and Managerial Workstations, Sistemas para el Trabajor del Conocimiento las tecnología a utilizar son Scientific Computing Systems, Sistemas para el Trabajor del Conocimiento su principal objetivo es la Integración, Sistemas para el Trabajor del Conocimiento las tecnología a utilizar son CAD, Conocimientos cuyos procesos son Crear, Sistemas para el Trabajor del Conocimiento son los Estaciones de trabajo de Diseño, Sistemas para el Trabajor del Conocimiento las tecnología a utilizar son E-Learning Systems