WARNING:
JavaScript is turned OFF. None of the links on this concept map will
work until it is reactivated.
If you need help turning JavaScript On, click here.
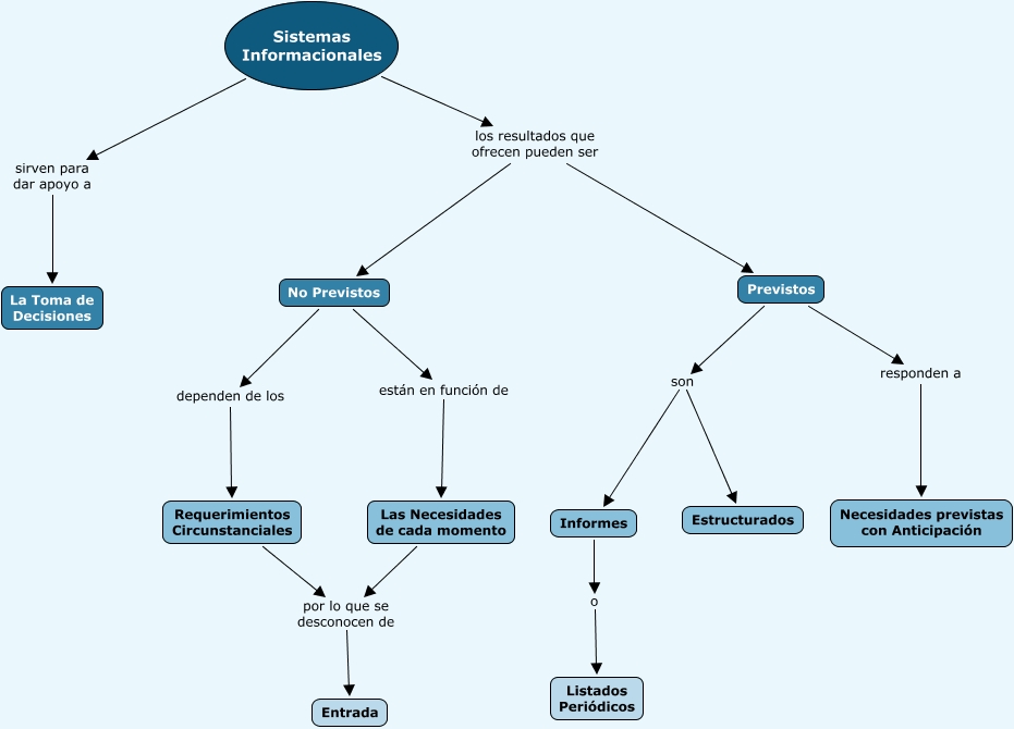
Este Cmap, tiene información relacionada con: Sistemas Informacionales, Sistemas Informacionales sirven para dar apoyo a La Toma de Decisiones, Las Necesidades de cada momento por lo que se desconocen de Entrada, Previstos son Informes, Informes o Listados Periódicos, Requerimientos Circunstanciales por lo que se desconocen de Entrada, Previstos responden a Necesidades previstas con Anticipación, Sistemas Informacionales los resultados que ofrecen pueden ser Previstos, Sistemas Informacionales los resultados que ofrecen pueden ser No Previstos, Previstos son Estructurados, No Previstos están en función de Las Necesidades de cada momento, No Previstos dependen de los Requerimientos Circunstanciales