WARNING:
JavaScript is turned OFF. None of the links on this concept map will
work until it is reactivated.
If you need help turning JavaScript On, click here.
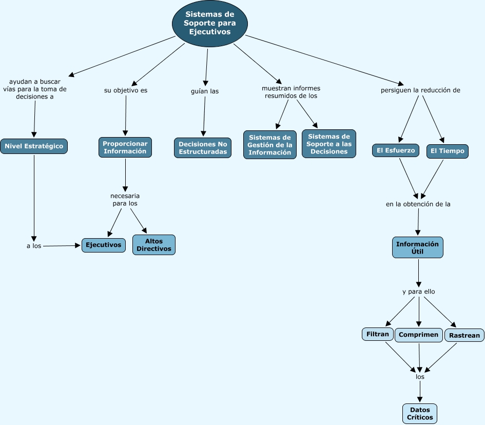
Este Cmap, tiene información relacionada con: Sistemas de Soporte para Ejecutivos, Sistemas de Soporte para Ejecutivos muestran informes resumidos de los Sistemas de Soporte a las Decisiones, Sistemas de Soporte para Ejecutivos persiguen la reducción de El Tiempo, Comprimen los Datos Críticos, Proporcionar Información necesaria para los Altos Directivos, Información Útil y para ello Rastrean, Sistemas de Soporte para Ejecutivos guían las Decisiones No Estructuradas, El Esfuerzo en la obtención de la Información Útil, Información Útil y para ello Filtran, Proporcionar Información necesaria para los Ejecutivos, Rastrean los Datos Críticos, Sistemas de Soporte para Ejecutivos ayudan a buscar vías para la toma de decisiones a Nivel Estratégico, El Tiempo en la obtención de la Información Útil, Sistemas de Soporte para Ejecutivos muestran informes resumidos de los Sistemas de Gestión de la Información, Sistemas de Soporte para Ejecutivos persiguen la reducción de El Esfuerzo, Nivel Estratégico a los Ejecutivos, Sistemas de Soporte para Ejecutivos su objetivo es Proporcionar Información, Información Útil y para ello Comprimen, Filtran los Datos Críticos