WARNING:
JavaScript is turned OFF. None of the links on this concept map will
work until it is reactivated.
If you need help turning JavaScript On, click here.
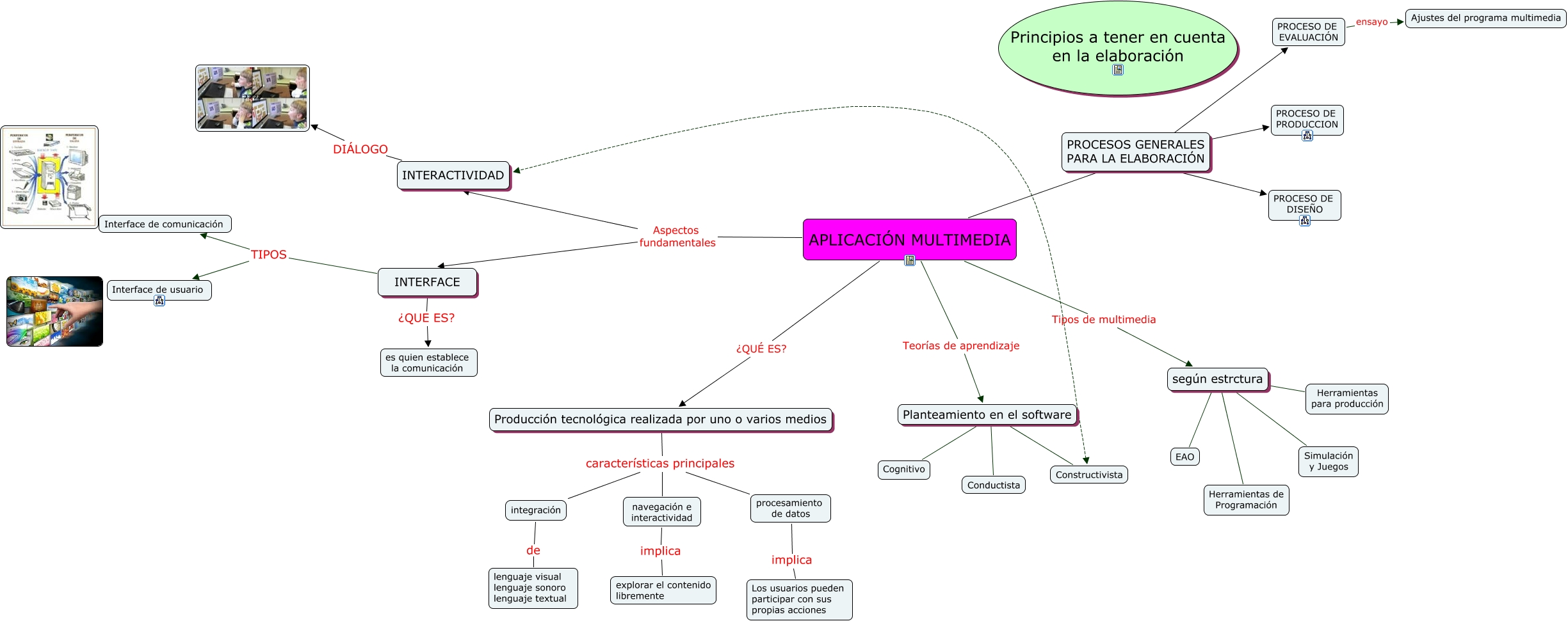
Este Cmap, tiene información relacionada con: Actividad 2-PMM2, Producción tecnológica realizada por uno o varios medios características principales integración, según estrctura ???? Herramientas de Programación, procesamiento de datos implica Los usuarios pueden participar con sus propias acciones, Planteamiento en el software ???? Constructivista, INTERFACE TIPOS Interface de comunicación, APLICACIÓN MULTIMEDIA Teorías de aprendizaje Planteamiento en el software, PROCESOS GENERALES PARA LA ELABORACIÓN ???? PROCESO DE PRODUCCION, INTERACTIVIDAD DIÁLOGO ????, Producción tecnológica realizada por uno o varios medios características principales navegación e interactividad, integración de lenguaje visual lenguaje sonoro lenguaje textual, Planteamiento en el software ???? Cognitivo, PROCESOS GENERALES PARA LA ELABORACIÓN ???? PROCESO DE EVALUACIÓN, PROCESOS GENERALES PARA LA ELABORACIÓN ???? PROCESO DE DISEÑO, APLICACIÓN MULTIMEDIA ???? PROCESOS GENERALES PARA LA ELABORACIÓN, Planteamiento en el software ???? Conductista, INTERFACE TIPOS Interface de usuario, APLICACIÓN MULTIMEDIA Aspectos fundamentales INTERACTIVIDAD, INTERACTIVIDAD ???? Constructivista, APLICACIÓN MULTIMEDIA Aspectos fundamentales INTERFACE, INTERFACE ¿QUE ES? es quien establece la comunicación