WARNING:
JavaScript is turned OFF. None of the links on this concept map will
work until it is reactivated.
If you need help turning JavaScript On, click here.
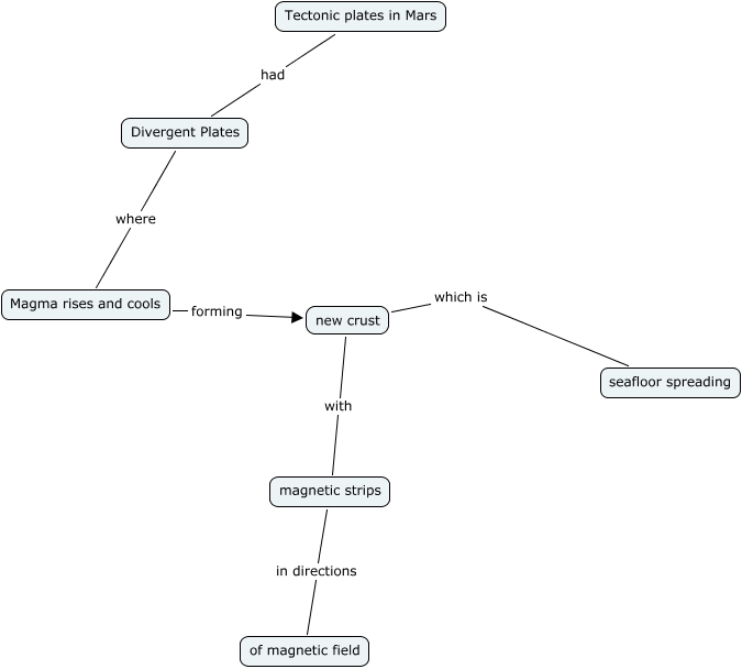
This Concept Map, created with IHMC CmapTools, has information related to: Tectonic plates in Mars, Tectonic plates in Mars had Divergent Plates, new crust which is seafloor spreading, magnetic strips in directions of magnetic field, Divergent Plates where Magma rises and cools, new crust with magnetic strips, Magma rises and cools forming new crust