WARNING:
JavaScript is turned OFF. None of the links on this concept map will
work until it is reactivated.
If you need help turning JavaScript On, click here.
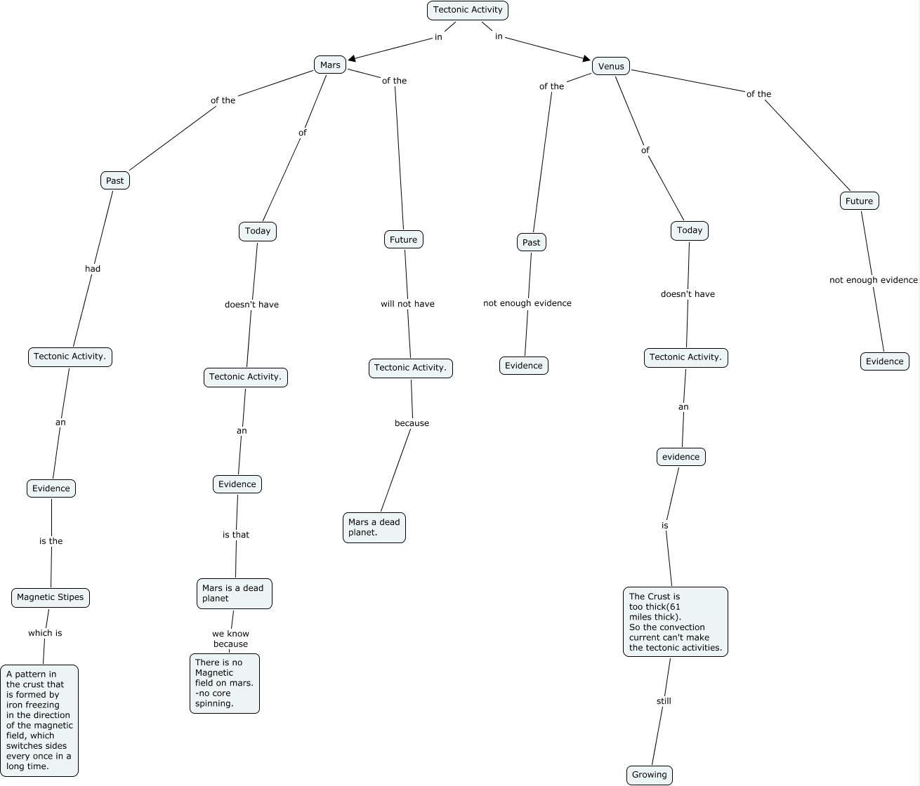
This Concept Map, created with IHMC CmapTools, has information related to: tectonic activity, Past had Tectonic Activity., Today doesn't have Tectonic Activity., Tectonic Activity. an Evidence, Evidence is that Mars is a dead planet, Tectonic Activity. because Mars a dead planet., Venus of the Future, Mars is a dead planet we know because There is no Magnetic field on mars. -no core spinning., Magnetic Stipes which is A pattern in the crust that is formed by iron freezing in the direction of the magnetic field, which switches sides every once in a long time., Venus of the Past, Tectonic Activity in Venus, Mars of the Past, Tectonic Activity. an Evidence, The Crust is too thick(61 miles thick). So the convection current can't make the tectonic activities. still Growing, Tectonic Activity in Mars, Future will not have Tectonic Activity., Today doesn't have Tectonic Activity., Mars of Today, evidence is The Crust is too thick(61 miles thick). So the convection current can't make the tectonic activities., Venus of Today, Tectonic Activity. an evidence