WARNING:
JavaScript is turned OFF. None of the links on this concept map will
work until it is reactivated.
If you need help turning JavaScript On, click here.
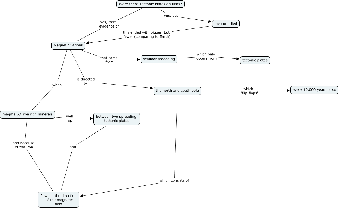
This Concept Map, created with IHMC CmapTools, has information related to: Tectonic Mars, seafloor spreading which only occurs from tectonic plates, Were there Tectonic Plates on Mars? yes, from evidence of Magnetic Stripes, the north and south pole which "flip-flops" every 10,000 years or so, Magnetic Stripes that came from seafloor spreading, the core died this ended with bigger, but fewer (comparing to Earth) Magnetic Stripes, Magnetic Stripes is directed by the north and south pole, the north and south pole which consists of flows in the direction of the magnetic field, Were there Tectonic Plates on Mars? yes, but the core died, between two spreading tectonic plates and flows in the direction of the magnetic field, magma w/ iron rich minerals well up between two spreading tectonic plates, magma w/ iron rich minerals and because of the iron flows in the direction of the magnetic field, Magnetic Stripes is when magma w/ iron rich minerals