WARNING:
JavaScript is turned OFF. None of the links on this concept map will
work until it is reactivated.
If you need help turning JavaScript On, click here.
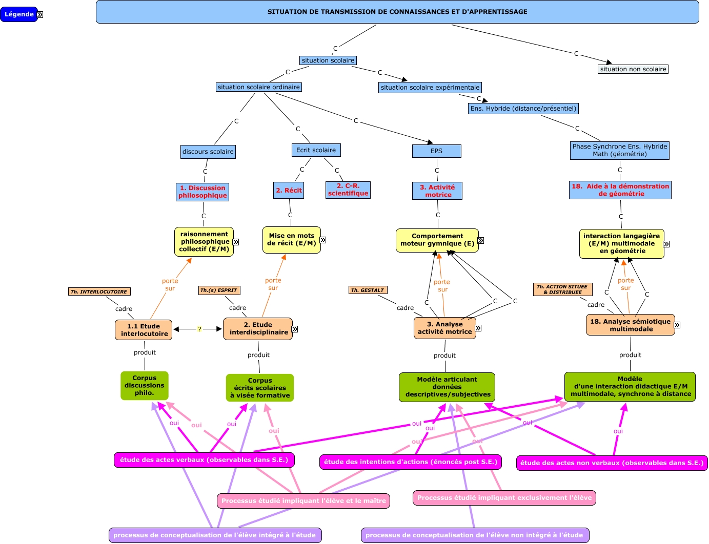
Cette carte de concepts créée avec IHMC CmapTools traite de: Axe 1 V2, Interaction langagière E/M multimodale en géométrie C* acte non verbal, 18. Analyse sémiotique multimodale porte sur interaction langagière (E/M) multimodale en géométrie, EPS C 3. Activité motrice, dispositif oral réflexif en aval de l'écriture régule conceptualisation récit E, agir sur S créer, 3. Analyse activité motrice produit Modèle articulant données descriptives/subjectives, observables visibles I/P transcrire, raisonnement individuel E C* Modalités raisonnement, Processus étudié impliquant l'élève et le maître oui Modèle d'une interaction didactique E/M multimodale, synchrone à distance, agir sur S manipuler, processus de conceptualisation de l'élève intégré à l'étude ???? Corpus discussions philo., 1. Discussion philosophique C raisonnement philosophique collectif (E/M), étude des intentions d'actions (énoncés post S.E.) oui Modèle articulant données descriptives/subjectives, étude des actes verbaux (observables dans S.E.) oui Corpus discussions philo., observables visibles C acte non verbal, 1.1 Etude interlocutoire porte sur raisonnement philosophique collectif (E/M), processus de conceptualisation de l'élève intégré à l'étude ???? Modèle d'une interaction didactique E/M multimodale, synchrone à distance, Processus étudié impliquant exclusivement l'élève oui Modèle articulant données descriptives/subjectives, agir sur modalités géom., 2. Etude interdisciplinaire produit Corpus écrits scolaires à visée formative