WARNING:
JavaScript is turned OFF. None of the links on this concept map will
work until it is reactivated.
If you need help turning JavaScript On, click here.
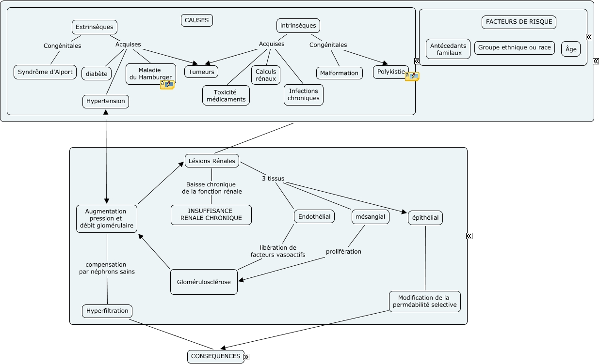
Cette carte de concepts créée avec IHMC CmapTools traite de: Sans titre 1, CAUSES Lésions Rénales, 5 stades DIAGNOSTIC, Lésions Rénales 3 tissus épithélial, intrinsèques Acquises Toxicité médicaments, Hyperfiltration CONSEQUENCES, Extrinsèques Acquises Maladie du Hamburger, Extrinsèques Congénitales Syndrôme d'Alport, intrinsèques Congénitales Malformation, Augmentation pression et débit glomérulaire Lésions Rénales, intrinsèques Acquises Calculs rénaux, Lésions Rénales Baisse chronique de la fonction rénale INSUFFISANCE RENALE CHRONIQUE, 5 stades COMPLICATIONS, Lésions Rénales 3 tissus mésangial, Lésions Rénales 3 tissus Endothélial, Modification de la perméabilité selective CONSEQUENCES, intrinsèques Congénitales Polykistie, Augmentation pression et débit glomérulaire compensation par néphrons sains Hyperfiltration, Glomérulosclérose Augmentation pression et débit glomérulaire, 5 stades TRAITEMENTS, épithélial Modification de la perméabilité selective