WARNING:
JavaScript is turned OFF. None of the links on this concept map will
work until it is reactivated.
If you need help turning JavaScript On, click here.
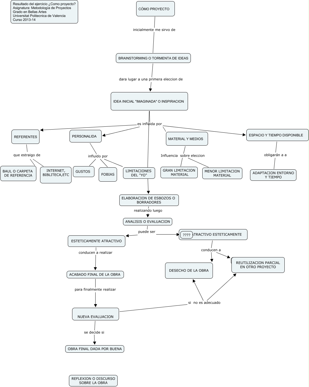
Este Cmap, tiene información relacionada con: Cómo proyecto Javier David Cataluña, REFERENTES que estraigo de INTERNET, BIBLITECA,ETC, ANALISIS O EVALUACION puede ser ????, ESPACIO Y TIEMPO DISPONIBLE obligarán a a ADAPTACION ENTORNO Y TIEMPO, ANALISIS O EVALUACION puede ser ESTETICAMENTE ATRACTIVO, IDEA INICIAL "IMAGINADA" O INSPIRACION es influida por PERSONALIDA, NUEVA EVALUACION si no es adecuado ????, REFERENTES que estraigo de BAUL O CARPETA DE REFERENCIA, ACABADO FINAL DE LA OBRA para finalmente realizar NUEVA EVALUACION, CÓMO PROYECTO inicialmente me sirvo de ????, PERSONALIDA influido por LIMITACIONES DEL "YO", MATERIAL Y MEDIOS Influencia sobre eleccion GRAN LIMITACION MATERIAL, NO ATRACTIVO ESTETICAMENTE conducen a ????, NUEVA EVALUACION si no es adecuado DESECHO DE LA OBRA, ESTETICAMENTE ATRACTIVO conducen a realizar ACABADO FINAL DE LA OBRA, PERSONALIDA influido por FOBIAS, ELABORACION DE ESBOZOS O BORRADORES realizando luego ANALISIS O EVALUACION, NUEVA EVALUACION se decide si OBRA FINAL DADA POR BUENA, BRAINSTORMING O TORMENTA DE IDEAS dara lugar a una primera eleccion de IDEA INICIAL "IMAGINADA" O INSPIRACION, MATERIAL Y MEDIOS Influencia sobre eleccion MENOR LIMITACION MATERIAL, IDEA INICIAL "IMAGINADA" O INSPIRACION es influida por REFERENTES