WARNING:
JavaScript is turned OFF. None of the links on this concept map will
work until it is reactivated.
If you need help turning JavaScript On, click here.
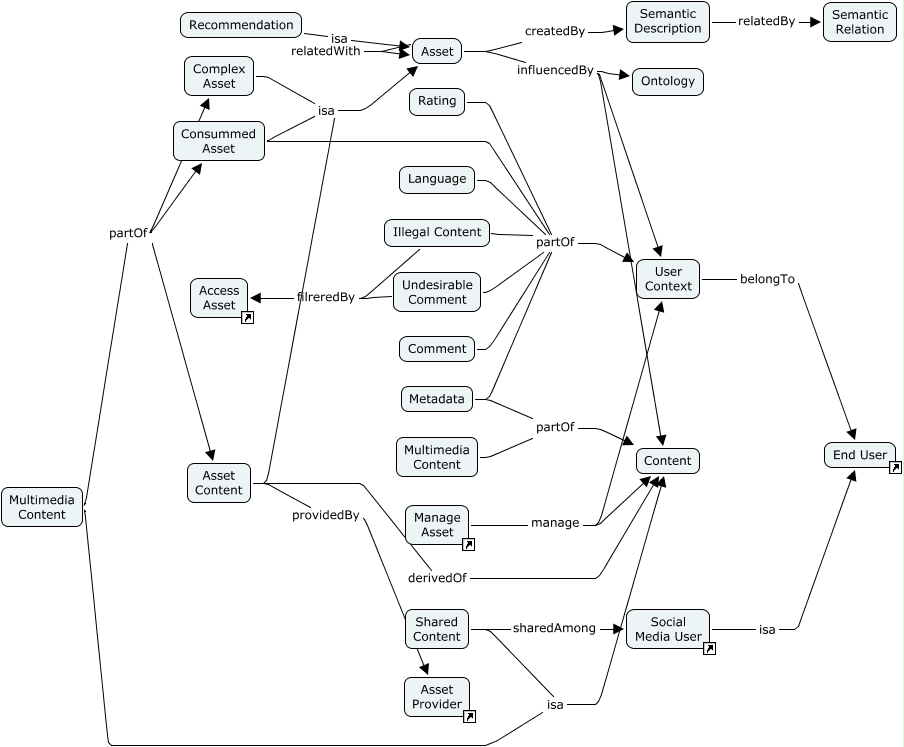
This Concept Map, created with IHMC CmapTools, has information related to: 5.00 Asset, Multimedia Content partOf Asset Content, Multimedia Content isa Content, Language partOf User Context, Shared Content sharedAmong Social Media User, Manage Asset manage User Context, Comment partOf User Context, Asset Content providedBy Asset Provider, Multimedia Content partOf Complex Asset, Complex Asset isa Asset, Asset influencedBy User Context, User Context belongTo End User, Asset Content isa Asset, Manage Asset manage Content, Metadata partOf User Context, Recommendation isa Asset, Asset influencedBy Ontology, Asset createdBy Semantic Description, Consummed Asset partOf User Context, Undesirable Comment partOf User Context, Undesirable Comment filreredBy Access Asset