WARNING:
JavaScript is turned OFF. None of the links on this concept map will
work until it is reactivated.
If you need help turning JavaScript On, click here.
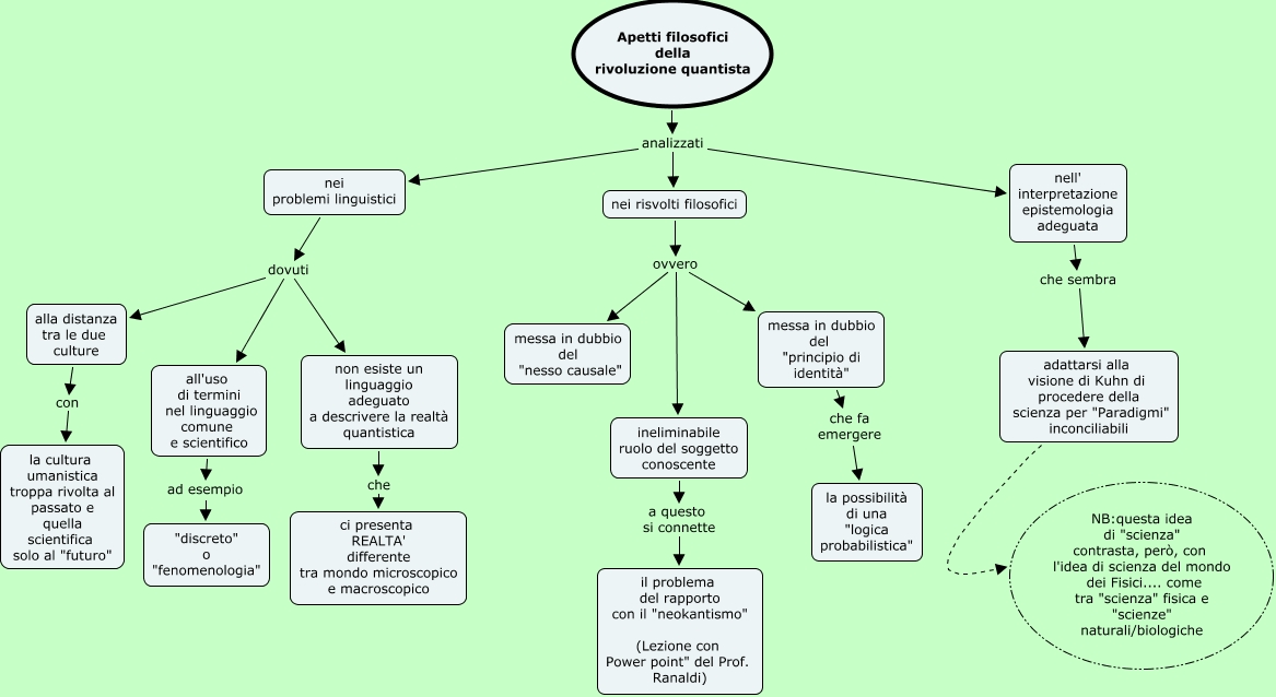
Questa Cmap, creata con IHMC CmapTools, contiene informazioni relative a: lezione quanti filofisica, all'uso di termini nel linguaggio comune e scientifico ad esempio "discreto" o "fenomenologia", Apetti filosofici della rivoluzione quantista analizzati nei problemi linguistici, nei risvolti filosofici ovvero messa in dubbio del "principio di identità", nei risvolti filosofici ovvero messa in dubbio del "nesso causale", nell' interpretazione epistemologia adeguata che sembra adattarsi alla visione di Kuhn di procedere della scienza per "Paradigmi" inconciliabili, messa in dubbio del "principio di identità" che fa emergere la possibilità di una "logica probabilistica", ineliminabile ruolo del soggetto conoscente a questo si connette il problema del rapporto con il "neokantismo" (Lezione con Power point" del Prof. Ranaldi), Apetti filosofici della rivoluzione quantista analizzati nei risvolti filosofici, non esiste un linguaggio adeguato a descrivere la realtà quantistica che ci presenta REALTA' differente tra mondo microscopico e macroscopico, nei problemi linguistici dovuti non esiste un linguaggio adeguato a descrivere la realtà quantistica, nei risvolti filosofici ovvero ineliminabile ruolo del soggetto conoscente, alla distanza tra le due culture con la cultura umanistica troppa rivolta al passato e quella scientifica solo al "futuro", nei problemi linguistici dovuti all'uso di termini nel linguaggio comune e scientifico, nei problemi linguistici dovuti alla distanza tra le due culture, Apetti filosofici della rivoluzione quantista analizzati nell' interpretazione epistemologia adeguata, adattarsi alla visione di Kuhn di procedere della scienza per "Paradigmi" inconciliabili NB:questa idea di "scienza" contrasta, però, con l'idea di scienza del mondo dei Fisici.... come tra "scienza" fisica e "scienze" naturali/biologiche