WARNING:
JavaScript is turned OFF. None of the links on this concept map will
work until it is reactivated.
If you need help turning JavaScript On, click here.
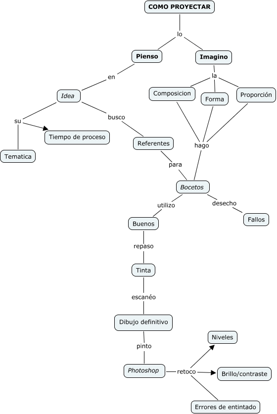
Este Cmap, tiene información relacionada con: Gracia_Soraya, Imagino la Proporción, Imagino la Forma, COMO PROYECTAR lo Pienso, Dibujo definitivo pinto Photoshop, Referentes para Bocetos, Forma hago Bocetos, COMO PROYECTAR lo Imagino, Photoshop retoco Niveles, Idea su Tematica, Tinta escanéo Dibujo definitivo, Pienso en Idea, Composicion hago Bocetos, Photoshop retoco Brillo/contraste, Bocetos utilizo Buenos, Idea su Tiempo de proceso, Imagino la Composicion, Bocetos desecho Fallos, Photoshop retoco Errores de entintado, Buenos repaso Tinta, Idea busco Referentes